Запчасти Case IH 674 (10-03) - HYDRAULICS, HYDRAULIC POWER SUPPLY AND MULTIPLE CONTROL VALVE (07) - HYDRAULICS

Схема запчастей Case IH 674 - (10-03) - HYDRAULICS, HYDRAULIC POWER SUPPLY AND MULTIPLE CONTROL VALVE (07) - HYDRAULICS
22
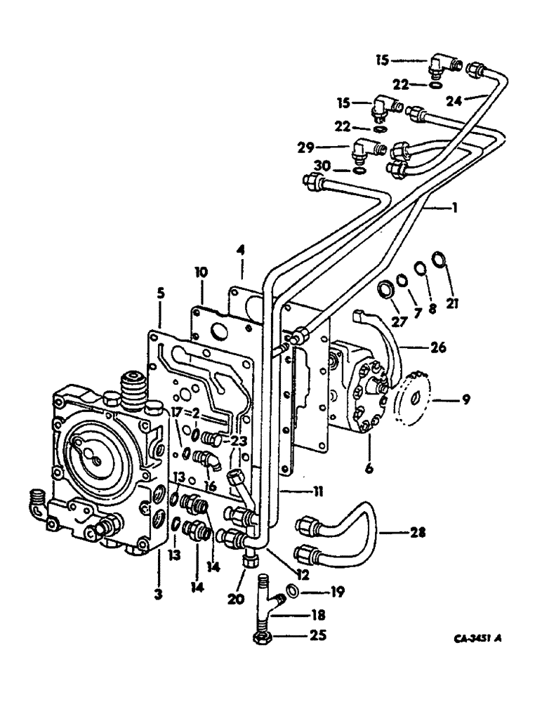
9
4
24
11
25
14
16
17
7
23
13
13
1
28
15
5
14
8
10
15
29
12
22
18
27
26
20
2
21
19
3
6
30
FIT
1:1
100%

Артикул

Название

Примечание

Количество

1

66758C1

TUBE

TUBING, variable flow control supply, for tractors equipped w/draft control

1шт.

2

369751R1

O-RING,0.072" Thk x 0.351" ID, -904, Cl 6, 90 Duro

4-1, 90 Duro, .351" ID x .072" Thk, 1/4 OD tube

1шт.

3

57514C91

VALVE ASSY, multiple control, tractors with draft control, for components, see list of parts under details of multiple control valve

1шт.

280161

BOLT,Hex, 3/8" - 16 x 3", Gr 5

9шт.

186284

BOLT,Hex, 3/8" - 16 x 3 3/4", Gr 5

SCREW, 3/8-16 x 3-3/4 hex-hd cap

1шт.

103321

LOCK WASHER,3/8"

WASHER, LOCK, 3/8"

10шт.

3

57713C92

VALVE

ASSY, multiple control, tractors without draft control, for components, see list of parts under details of multiple control valve

1шт.

280161

BOLT,Hex, 3/8" - 16 x 3", Gr 5

9шт.

186283

BOLT,Hex, 3/8" - 16 x 3 1/2", Gr 5

SCREW, 3/8-16 x 3-1/2 hex-hd cap

1шт.

103321

LOCK WASHER,3/8"

WASHER, LOCK, 3/8"

10шт.

4

401736R3

GASKET

multiple control valve heavy

1шт.

5

65000C2

GASKET

multiple control valve light

1шт.

6

128180C91

PUMP, HYDRAULIC

PUMP ASSY, hyd gear, for components, see list of parts under details of hyd gear pump, optional w/66513C91

1шт.

6

84573150R

REMAN-HYD PUMP

674 INTERNATIONAL DIESEL TRACTOR (NORTH AMERICA), PUMP ASSY, hyd gear (1/73-12/77), Reman for New PN 128180C91

1шт.

6

84573150C

CORE-HYDRAULIC PUMP

Return Number

1шт.

6

66513C91

PUMP, HYDRAULIC

PUMP ASSY, hyd gear, for components, see list of parts under details of hyd gear pump, optional w/128180C91

1шт.

6

84573150R

REMAN-HYD PUMP

674 INTERNATIONAL DIESEL TRACTOR (NORTH AMERICA), PUMP ASSY, hyd gear (1/73-12/77), Reman for New PN 66513C91

1шт.

6

84573150C

CORE-HYDRAULIC PUMP

Return Number

1шт.

382331R1

SEALING WASHER,8.33mm ID x 12.7mm OD x 0.79mm Thk

pump mounting bolt

4шт.

179829

BOLT,Hex, 5/16" - 18 x 2 3/4", Gr 5

2шт.

186270

BOLT,Hex, 5/16" - 18 x 3 1/2", Gr 5

2шт.

19258R1

LOCK NUT,1/2"-20, GB

NUT, 1/2-20 ESNA stop

1шт.

7

21433R1

O-RING,0.103" Thk x 0.674" ID, -115, Cl 6, 90 Duro

11/16 x 7/8 x 3/32

1шт.

8

372821R1

O-RING,0.103" Thk x 1.049" ID, -121, Cl 5, 75 Duro

1-1/16 x 1-1/4 x 3/32

1шт.

9

406764R1

PINION

GEAR, hyd pump driven, 27T

1шт.

19258R1

LOCK NUT,1/2"-20, GB

NUT, 1/2-20 ESNA stop

1шт.

10

405458R2

LARGE PLATE

PLATE, multiple control valve

1шт.

11

66761C1

TUBE ASSY.

TUBE ASSY, draft control return, for tractors w/draft control and auxiliary valves

1шт.

12

66760C1

TUBE ASSY.

TUBE ASSY, draft control pressure, for tractors equipped w/draft control

1шт.

13

364885R1

O-RING,0.097" Thk x 0.755" ID, -910, Cl 6, 90 Duro

5/8 OD tube

2шт.

14

9411102

ELBOW,45 Degree, 7/16"-20, 37 Degree x 7/16"-20, O-Ring

7/16-20 C-Z 37 deg hyd flared tube, used with IPTO tube 401738R1

1шт.

15

9410977

ELBOW,90 Degree, 3/4"-16, 37 Degree x 3/4"-16, O-Ring

3/4-16 C-Z 37 deg hyd flared tube adj str thd 90 deg

2шт.

16

9410200

HYD CONNECTOR,7/16" - 20 JIC x 7/16" - 20 ORB

UNION, 7/16-20 C-Z 37 deg hyd flared tube, used with IPTO pressure tube 539835R1

1шт.

17

369751R1

O-RING,0.072" Thk x 0.351" ID, -904, Cl 6, 90 Duro

4-1, 90 Duro, .351" ID x .072" Thk, 1/4 OD tube, Tractors with IPTO

1шт.

18

9411115

TEE,7/16"-20, 37 Degree x 7/8"-14, O-Ring Br

7/16-20 C-Z 37 deg hyd flared tube, tractors w/IPTO

1шт.

9403369

CAP,37 Degree, 7/16"-20

7/16-20 C-Z 37 deg hyd flared tube

1шт.

19

369751R1

O-RING,0.072" Thk x 0.351" ID, -904, Cl 6, 90 Duro

4-1, 90 Duro, .351" ID x .072" Thk, 1/4 OD tube, Tractors with IPTO

1шт.

20

539835R1

TUBE ASSY.

TUBE ASSY, IPTO pressure, tractors w/IPTO, on order for tube 401738R1 furnish tube 539835R1 and union 9410200

1шт.

21

707253R1

O-RING,-222, 70 Duro, 1.484" ID x .139" Thk

1-3/8 x 1-5/8 x 1/8

1шт.

22

570828R1

O-RING,0.087" Thk x 0.644" ID, -908, Cl 6, 90 Duro

1/2 OD tube

2шт.

23

9410356

PLUG

7/16-20 str-thd o-ring boss

1шт.

24

66759C1

TUBE ASSY.

TUBE ASSY, variable flow, for tractors equipped w/draft control

1шт.

25

534773R2

ELBOW

ASSY, MCV dump orifice

1шт.

26

69354C1

SEAL

hydraulic pump, Cessna pump, also order adhesive, 66351C1

1шт.

26

69352C1

SEAL

hydraulic pump, Plessey pump, also order adhesive, 66351C1

1шт.

27

387926R2

RING

RECTANGULAR

1шт.

28

67261C1

TUBE

ASSY, MCV bypass

1шт.

29

(Not used this application)

1шт.

30

(Not used this application)

1шт.

69351C1

GLUE

ADHESIVE, 1 oz tube industrial, for use with Ref. 26 (Replaces 66351C1)

1шт.

Выбрано товаров: 0