Запчасти Case IH 784 (07-25) - DRIVE TRAIN, CLUTCH CONTROLS, TRACTORS WITH SELF ADJUSTING CLUTCH (04) - Drive Train

Схема запчастей Case IH 784 - (07-25) - DRIVE TRAIN, CLUTCH CONTROLS, TRACTORS WITH SELF ADJUSTING CLUTCH (04) - Drive Train
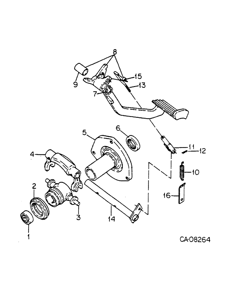
16
14
5
9
6
7
15
4
12
8
1
11
3
10
2
13
FIT
1:1
100%

Артикул

Название

Примечание

Количество

1

537290R91

BALL BEARING,20mm ID x 47mm OD x 14mm W

Clutch pilot

1шт.

2

85104C91

BEARING, BALL

BEARING, clutch release ball, Replaces: 158125C92

1шт.

3

105445C1

BUSHING

SLEEVE, clutch release, 11 inch clutch, Serial Range: -9490

1шт.

3

85112C1

SLEEVE

clutch release, 12 inch clutch, Start Serial: 9491

1шт.

4

398342R1

FORK

clutch release, includes pin

1шт.

617938R1

PIN,5/16" x 1 3/8", Coiled

2шт.

5

71229C1

SLIPPER

CARRIER, clutch release sleeve

1шт.

413-622

BOLT,Hex, 3/8" - 16 x 1-3/8", Gr 5

BOLT, 3/8 x 1-3/8 pln type 5

3шт.

95-11041

WASHER,3/8"

(.406 x .812 x .051 pln) 3/8"

3шт.

6

108982C1

OIL SEAL

SEAL, release sleeve, carrier oil

1шт.

7

454331R1

SNAP RING,#87, Ext

Clutch pedal #87, Ext

1шт.

8

1500212C92

PEDAL ASSY.

PEDAL ASSY, clutch w/ bushing

1шт.

23183R1

WASHER

.906 x 1.375 x .054

1шт.

9

530816R1

BUSHING,22.25mm ID x 25.48mm OD x 38.1mm L

1шт.

10

85141C1

SPRING

clutch pedal return

1шт.

11

104038

ADJUSTABLE CLEVIS,3/8"-24 x 2 1/2"

CLEVIS, 3/8-24 x 2-1/2 pln lt adj

1шт.

114494

NUT,Jam, 3/8"-24, G5

1шт.

74158H

CLEVIS PIN,3/8" x 1.344"

PIN, 3/8 x 1.344 pln clevis

1шт.

12

3114469R1

SPLIT PIN/SAFETY PIN

PIN

1шт.

13

71086C1

ROD ASSY.

ROD ASSY, clutch operating

1шт.

103384

COTTER PIN,1/8" x 3/4"

Pin, Split (Cotter), 1/8" x 3/4"

1шт.

14

1502227C1

SHAFT ASSY.

SHAFT ASSY, clutch release, use w/11 inch clutch, Serial Range: -9490

1шт.

14

1288115C1

SHAFT ASSY.

SHAFT ASSY, clutch release, use w/12 inch clutch, Start Serial: 9491

1шт.

15

1500445C1

BUSHING,9.6mm ID x 15.03mm OD x 9.65mm L

clutch operating rod

1шт.

16

1500594C1

PLATE

spring

1шт.

179881

BOLT,1/2" - 13 x 1", Gr 5

1шт.

120394

WASHER,3/8", SAE

WASHER, .406 x .812 x .051

1шт.

103323

LOCK WASHER,1/2"

WASHER, LOCK, 1/2"

1шт.

Выбрано товаров: 28