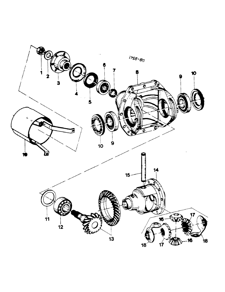
Запчасти Case IH 844S (07-095) - DIFFERENTIAL, APL 1351 (04) - Drive Train

Схема запчастей Case IH 844S - (07-095) - DIFFERENTIAL, APL 1351 (04) - Drive Train
1
16
3
13
11
19
17
14
4
12
10
9
16
18
7
17
18
2
6
8
9
15
5
10
FIT
1:1
100%

Артикул

Название

Примечание

Количество

1

934649R1

NUT,M20 x 1.5, Cl 10

1шт.

2

3216566R1

WASHER

1шт.

3

3230273R1

FLANGE

DRIVE

1шт.

3223426R1

SCREW

8шт.

3223425R1

LOCK NUT

8шт.

4

3216554R1

SHIELD

DEFLECTOR

1шт.

5

3140610R1

POCKET

SEAL, OIL

1шт.

6

871241R91

ROLLER BEARING

INNER RING

1шт.

6

530741R1

BEARING CUP

OUTER RACE

1шт.

7

3216560R1

SLEEVE

BUSHING

1шт.

8

321559R1

HOUSING

1шт.

931370R1

BOLT,Hex, M10 x 1.5 x 35mm, Cl 10.9, Full Thd

12шт.

Q5343

LOCK PIN,M5 x 30, Slotted

2шт.

932601R1

RIVET

PIN, ROLL 10 X 30 MM

2шт.

9

3216713R91

BEARING, ROLLER

TAPERED

2шт.

10

3216565R1

NUT

ADJUSTING

2шт.

11

3216564R1

SHIM

0.1 MM

1шт.

11

3216563R1

DISC

SHIM, 0.2 MM

1шт.

11

3216562R1

SHIM

0.3 MM

1шт.

11

3216561R1

DISC

SHIM, 0.6 MM - AS REQUIRED

1шт.

12

313814R91

ROLLER BEARING,36.51mm ID x 28.57mm W

INNER RACE

1шт.

12

197608R1

BEARING ASSY,1.375" ID x 3" OD x 1.1562"

Outer race

1шт.

13

3230272R1

GEAR-SET

SHAFT, WITH BEVEL GEAR

1шт.

3216567R1

BOLT

BOLT, M10 X 20 MM

10шт.

14

3230254R1

HOUSING

1шт.

15

3230255R1

AXLE DIFFERENTIAL

SHAFT

1шт.

16

3230257R1

PINION

GEAR, BEVEL

2шт.

17

3230256R1

GEAR

BEVEL

2шт.

18

3230258R1

THRUST WASHER

2шт.

19

3233783R1

PROTECTOR

CARDEN SHAFT

1шт.

Выбрано товаров: 30