Запчасти Case IH B275 (042) - ELECTRICAL SYSTEM, ROAD TRAFFIC REGULATION LIGHTING ATTACHMENT (06) - ELECTRICAL SYSTEMS

Схема запчастей Case IH B275 - (042) - ELECTRICAL SYSTEM, ROAD TRAFFIC REGULATION LIGHTING ATTACHMENT (06) - ELECTRICAL SYSTEMS
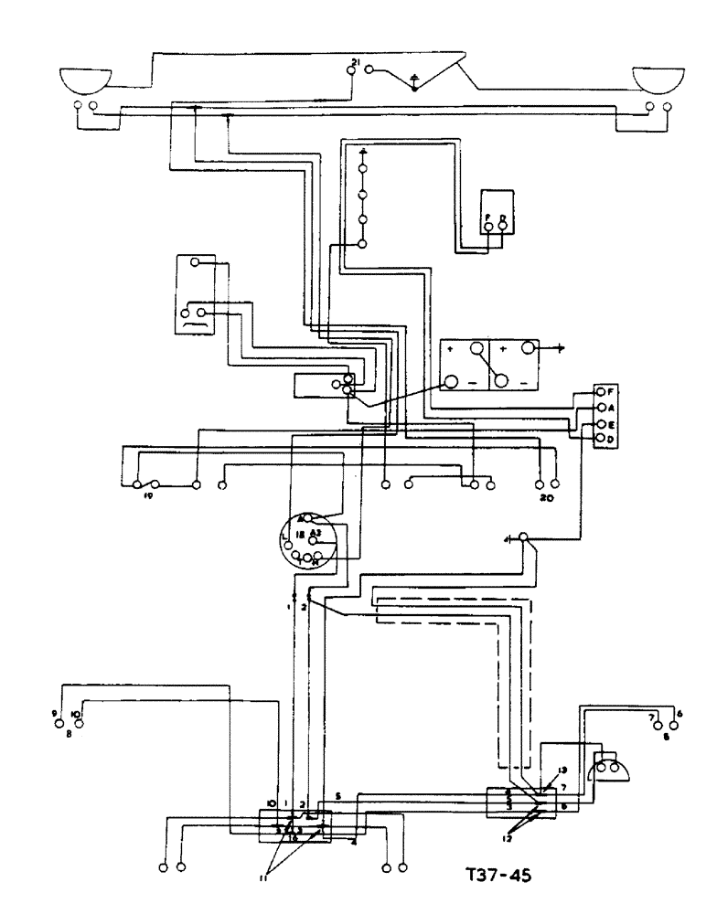
2
5
10
1
10
4
2
7
21
20
1
9
6
8
10
8
12
4
18
3
7
11
19
6
FIT
1:1
100%

Артикул

Название

Примечание

Количество

705263R91

ROAD TRAFFIC REGULATION, attachment

1шт.

705902R91

CABLE

main harness to junction box (Comprising ref. 1 and 2)

1шт.

1

CABLE, light S/W to side and rear lamp (Red)

1шт.

2

CABLE, light S/W to plough lamp (Green)

1шт.

705905R91

NO LONGER SERVICED

CABLE, junction box to side and rear and plough lamps (Comprising ref. 3, 4 and 5)

1шт.

3

CABLE, light S/W to O/S, side and rear lamp (Red)

1шт.

4

CABLE, all rear lamps to earth (Black)

1шт.

5

CABLE, light S/W to plough lamp (Green)

1шт.

705906R91

NO LONGER SERVICED

CABLE, offside - side and rear lamp (Comprising ref. 6 and 7)

1шт.

6

CABLE, light S/W to O/S, side and rear lamp (Red)

1шт.

7

CABLE, O/S side and rear lamp to earth (Black)

1шт.

8

708348R91

LIGHT ASSY.

LAMP, side and rear (12V - 6W) (See lamps - side, rear and miscellaneous)

2шт.

705904R91

CABLE, nearside, side and rear lamp (Comprising ref. 9 and 10)

1шт.

9

CABLE, light S/W to N/S, side and rear lamps (Red)

1шт.

10

CABLE, N/S side and rear lamp to earth (Black)

1шт.

11

705903R1

CONNECTOR, 3-way

2шт.

12

705897R1

CONNECTOR, ELEC

CONNECTOR, 1-way

4шт.

13

705896R1

CONNECTOR, ELEC

CONNECTOR, 2-way

1шт.

16

705545R1

BOX, junction

1шт.

706102R1

SCREW, slotted-rd.-hd., 3/16" x 5/8"

1шт.

114603

WASHER,Ext Tooth, #10

lock, external tooth, no. 10

1шт.

705548R1

GROMMET

junction box

1шт.

18

700165R92

SWITCH

(3 position) (See instrument panel, instruments and battery carrier)

1шт.

Items not required if tractors are already fitted with head and plough lamp attachment P/N 705260R91.

1шт.

19

707481R92

HOLDER

fuse, (See instrument panel, instruments and battery carrier)

1шт.

Items not required if tractors are already fitted with head and plough lamp attachment P/N 705260R91.

1шт.

20

705266R91

HORN

HORN, push, (See instrument panel, instruments and battery carrier)

1шт.

21

700876R92

NO LONGER SERVICED

HORN

1шт.

CLIPS, cable (See detail list)

1шт.

705728R1

FITTING

ELBOW, cable, side and rear lamp (See lamps - side, rear and miscellaneous)

2шт.

Выбрано товаров: 30