Запчасти Case IH B275 (046) - ELECTRICAL SYSTEM, HEAD AND PLOUGH LAMP ATTACHMENT (06) - ELECTRICAL SYSTEMS

Схема запчастей Case IH B275 - (046) - ELECTRICAL SYSTEM, HEAD AND PLOUGH LAMP ATTACHMENT (06) - ELECTRICAL SYSTEMS
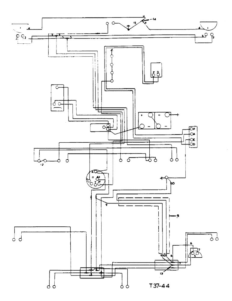
7
4
13
6
9
10
7
6
1
4
2
1
14
12
11
5
9
8
2
15
10
3
3
FIT
1:1
100%

Артикул

Название

Примечание

Количество

705260R91

HEAD AND PLOUGH LAMP ATTACHMENT

1шт.

1

70890R91

LAMP, head, L.H., 12 V - 24 W

1шт.

1

707891R91

LAMP BASE

LAMP, head, R.H., 12 V -24 W, each complete with cables ref. 2, 3 and 4 (See detail list)

1шт.

2

CABLE, light S/W terminal L to dip filament (Blue/yellow)

1шт.

3

CABLE, light S/W terminal H to main filament (Blue/white)

1шт.

4

CABLE, lamp bulb clamp to earth (Black)

1шт.

5

705259R93

LAMP, plough, 12 V - 24 W, complete with cables ref. 6 and 7 (See detail list)

1шт.

6

CABLE, earth to plough lamp (Black)

1шт.

7

CABLE, light S/W to plough lamp (Red/white)

1шт.

8

705901R92

CALBLE, plough lamp attachment (Comprising ref. 9 and 10)

1шт.

Items not required for tractors fitted with "road traffic lighting attachment".

1шт.

9

CABLE, light S/W to plough lamp (Red)

1шт.

10

CABLE, earth to plough lamp (Black)

1шт.

11

700165R92

SWITCH

(3 position) (See instrument panel, instruments and battery carrier)

1шт.

Items not required for tractors fitted with "road traffic lighting attachment".

1шт.

12

707481R92

HOLDER

fuse (See instrument panel, instruments and battery carrier)

1шт.

Items not required for tractors fitted with "road traffic lighting attachment".

1шт.

13

705897R1

CONNECTOR, ELEC

CONNECTOR - 1 way

2шт.

Items not required for tractors fitted with "road traffic lighting attachment".

1шт.

14

705896R1

CONNECTOR, ELEC

CONNECTOR - 2 way

1шт.

15

706130R91

CABLE, headlamp to earth (Black)

1шт.

706130R91

BRACKET, head lamp, cpte.

2шт.

179814

SPACER

4шт.

103320

LOCK WASHER,5/16"

WASHER, LOCK, 5/16"

4шт.

704138R2

COVER, headlamp bracket, R.H.

1шт.

704137R2

COVER, headlamp bracket, L.H.

1шт.

CLIPS, cable (See detail list)

1шт.

MOUNTING, plough lamp (See detail list)

1шт.

Выбрано товаров: 28