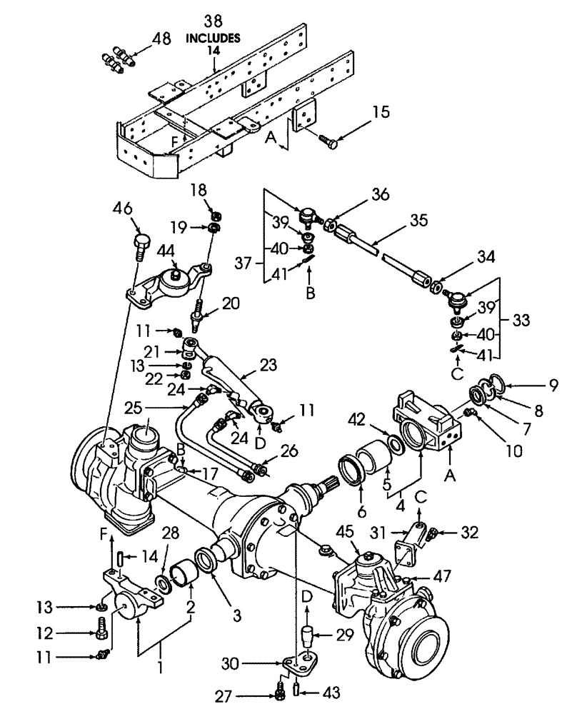
Запчасти Case IH D35 (04.05) - FRONT AXLE & STEERING W/FWD (04) - FRONT AXLE & STEERING

Схема запчастей Case IH D35 - (04.05) - FRONT AXLE & STEERING W/FWD (04) - FRONT AXLE & STEERING
24
7
34
13
11
13
43
40
9
32
35
28
15
20
27
6
23
36
47
46
39
37
1
41
25
30
22
18
2
5
4
24
14
33
11
38
31
26
40
21
3
10
17
48
44
39
19
45
29
42
41
8
11
FIT
1:1
100%

Артикул

Название

Примечание

Количество

1

SBA322017770

CASING

Includes: Ref. 2

1шт.

2

SBA398511510

DRIVE BUSHING

1шт.

3

SBA050301160

SEAL

Oil

1шт.

4

SBA322017780

CASING

Includes: Ref. 5

1шт.

5

SBA398511600

BUSHING

1шт.

6

SBA050309066

SEAL

Oil

1шт.

7

SBA050203125

SEAL

Oil

1шт.

8

SBA036500037

SNAP RING

1шт.

9

SBA052300400

O-RING

1шт.

10

80717

LUBE NIPPLE,45 Degree, 1/8" NPT x 7/8" lg

1шт.

11

SBA060620000

LUBE NIPPLE

3шт.

12

385922

BOLT,Hex, M16 x 2 x 45mm, Cl 8.8

2шт.

13

12034871

WASHER

(5/8")

4шт.

14

SBA030501032

PIN

Dowel, M10 x 32

2шт.

15

SBA010109304

BOLT

4шт.

17

SBA334600590

ARM

Knuckle, R.H.

1шт.

18

100085

NUT,M20 x 1.5, Cl 8

1шт.

19

9847025

LOCK WASHER,21.2mm ID x 33.6mm OD x 6mm Thk

1шт.

20

SBA399611370

PIN

1шт.

21

SBA399210710

WASHER

1шт.

22

10790521

NUT,M16 x 1.5, Cl 10

1шт.

23

SBA344952190

CYLINDER

Power Steering, Refer to Figure 04.05.01

1шт.

No longer serviced

1шт.

Replaced by SBA344952870, components still serviced

1шт.

23

SBA344952870

CYLINDER

Power Steering, Refer to Figure 04.05.01

1шт.

USED ON & ABOVE LIGHT GRAY AXLE SN 3F18395 D35/DX35 & 3F18399 D40/DX40 & D45/DX45

1шт.

USED ON & ABOVE DARK GRAY AXLE SN 3F24854 D35/DX35 & 3F24735 D40/DX40 & D45/DX45

1шт.

SBA344952871R

REMAN-HYD CYLINDER

D35 PIN # HBA0005002 & ABOVE (12/00-8/01), D40 PIN # HBA0005005 & ABOVE (1/04-), D45 PIN # HBA0005005 & ABOVE (12/00-), DX35 PIN # HBA0005004 & ABOVE (12/00-1/04), DX40 PIN # HBA0005006 & ABOVE (8/03-), DX45 PIN # HBA0005007 & ABOVE (12/00-11/03), Reman for New P/N SBA344952870

1шт.

SBA344952871C

CORE-HYD CYLINDER

Return Number

1шт.

24

330346

45 ELBOW,45 Degree, 9/16"-18, 37 Degree x 9/16"-18, O-Ring

3/8" Tube, Includes: O-Ring

2шт.

25

86400298

HYDRAULIC HOSE,9.53 mm ID x 540.00 mm, SAE 100R17

1шт.

26

86400298

HYDRAULIC HOSE,9.53 mm ID x 540.00 mm, SAE 100R17

1шт.

27

SBA011511230

BOLT,M12 x 30

2шт.

28

SBA399261570

THRUST WASHER

1шт.

29

SBA399611380

PIN

1шт.

30

SBA334660690

PLATE

1шт.

31

SBA334600590

ARM

Knuckle, L.H.

1шт.

32

SBA011511030

CAPTIVE WASHER SCREW,Hex, M10 x 30, G5

8шт.

33

SBA334801340

TRACK ROD END ASSY

L.H., Includes: Ref. 39 thru 41

1шт.

34

SBA020109042

NUT

1шт.

35

SBA334704040

CONNECTING LINK

1шт.

36

320771

NUT,Thin, M20 x 1.5, Cl 04

1шт.

37

SBA334801350

TRACK ROD END ASSY

R.H., Grease Zerk Not Serviced; Procure Locally, Includes: Ref. 39 thru 41

1шт.

38

SBA330105271

SUPPORT

Front, D35, DX35

1шт.

38

SBA330105251

SUPPORT

Front, D40, DX40, D45, DX45

1шт.

39

SBA334810140

COVER

Rubber

2шт.

40

SBA334810130

NUT

M14 x 1.5

2шт.

41

SBA030103030

COTTER PIN

2шт.

42

SBA399261590

THRUST WASHER

1шт.

43

SBA030501032

PIN

1шт.

44

SBA334525160

ARM

R.H.

1шт.

45

SBA334525150

ARM

L.H.

1шт.

46

SBA011511240

BOLT,M12 x 40

RH

4шт.

47

SBA011511235

BOLT,M12 x 35

LH

4шт.

48

86400264

FITTING,9/16"-18 x M66.4 L

2шт.

Выбрано товаров: 55