Запчасти Case IH DX25 (14A02) - FENDERS, R.H. & RELATED PARTS, BSN HBA0001480 (08) - SHEET METAL

Схема запчастей Case IH DX25 - (14A02) - FENDERS, R.H. & RELATED PARTS, BSN HBA0001480 (08) - SHEET METAL
5
11
5
5
5
12
2
4
20
8
16
8
6
18
10
20
3
14
15
10
1
13
3
9
11
17
19
11
9
7
FIT
1:1
100%

Артикул

Название

Примечание

Количество

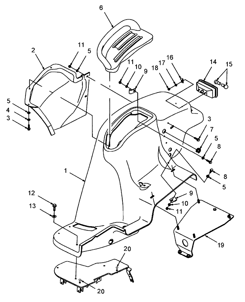
1

86401789

FENDER ASSY.

R.H., D25,D29,D33

1шт.

1

86401686

FENDER ASSY.

R.H., DX25,DX29,DX33

1шт.

2

86524929

FENDER

Inner, R.H.

1шт.

3

844-6020

BOLT,Hvy Hex, M6 x 20mm, Cl 8.8

6шт.

4

322357

BELLEVILLE WASHER,M6 Bolt Size x 14mm OD x 1.3mm Thk

WASHER, BELLEVILLE, M6

6шт.

5

495-11028

WASHER,1/4", SAE

SAE, 1/4"

6шт.

6

86401885

LEVER GUIDE

Pod, R.H., Top

1шт.

7

138269

GROMMET

1шт.

8

9804257

FLANGE BOLT,Hex, M6 x 1.0 x 25mm, Cl 8.8, Full Thd

Screw, Cap, Flg Hd, CL 8.8, M6 x 1 x 25

2шт.

9

515-23143

CLAMP,9/16", Insul, 3/8" Bolt

2шт.

10

9824259

WASHER,6.4mm ID x 12mm OD x 1.6mm Thk

M6 x 12 x 1.6

2шт.

11

832-46406

NUT,M6 x 1, Cl 8

Nut, Lock, M6 x 1, Cl 8

1шт.

12

844-8025

BOLT,Hvy Hex, M8 x 25mm, Cl 8.8

1шт.

13

378243

WASHER,8.4mm ID x 21mm OD x 1.6mm Thk

1шт.

14

86522815

TAIL LAMP

Lamp, Tail, DX25,DX29,DX33 Includes: Ref. 16

1шт.

14

86532998

DECAL

Red Reflector Tape, D25,D29,D33

1шт.

15

418870

BULB,12V, 10W

12V - 10W, DX25,DX29,DX33

2шт.

16

272535

CLAMP,1/8", Insul, 1/4" Bolt

DX25,DX29,DX33

1шт.

17

9824326

WASHER,5.3mm ID x 10mm OD x 1mm Thk

DX25,DX29,DX33 M5 x 10 x 1 Thk

2шт.

18

829-1405

NUT,M5, Cl 10

CL 10, M5 x .8, DX25,DX29,DX33

2шт.

19

86543991

SEAT PLATE

Plate, Seat

1шт.

20

102107

BOLT

M8 x 50, HST Stop

2шт.

Выбрано товаров: 22