Запчасти Case IH DX29 (07A02) - CLUTCH & CLUTCH CASE, W/HST (03) - TRANSMISSION

Схема запчастей Case IH DX29 - (07A02) - CLUTCH & CLUTCH CASE, W/HST (03) - TRANSMISSION
23
14
29
5
2
26
19
24
25
24
7
9
8
4
18
28
11
16
12
1
6
20
15
21
25
22
10
27
17
3
13
9
29
FIT
1:1
100%

Артикул

Название

Примечание

Количество

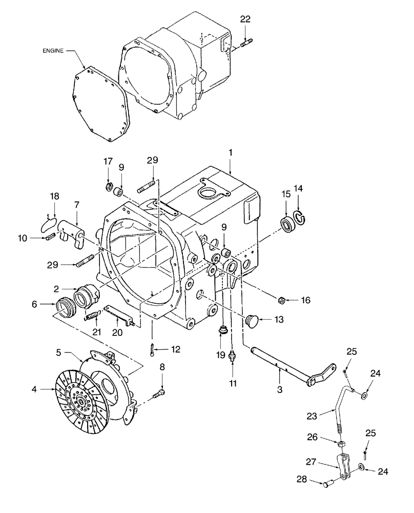
1

SBA320111440

CASING

Casing

1шт.

2

SBA320310340

HUB

Hub, Release, DX25,DX29

1шт.

2

SBA320310570

HUB

Hub, Release, DX33

1шт.

3

SBA320201010

SHAFT

Shaft, Clutch

1шт.

4

SBA320400212

DISC

Disc, Single Clutch, DX25,DX29

1шт.

4

SBA320400212R

REMAN-CLUTCH DISC

Remanufactured, Clutch Plate

1шт.

4

SBA320400212C

CORE-CLUTCH DISC

Return Number, DX25, DX29

1шт.

4

SBA320400530

DISC

Disc, Single Clutch, DX33

1шт.

4

SBA320400530R

REMAN-CLUTCH DISC

Remanufactured, Clutch Plate

1шт.

4

SBA320400530C

CORE-CLUTCH DISC

Return Number, DX33

1шт.

5

SBA320450011

CLUTCH PLATE

Plate, Pressure, DX25,DX29

1шт.

5

SBA320450011R

REMAN-CLUTCH PLATE

DX25, DX29 PIN # HBA0000516 & After

1шт.

5

SBA320450011C

CORE-CLUTCH PLATE

Return Number

1шт.

5

SBA320450230

CLUTCH, PRESSURE PLA

Plate, Pressure, DX33

1шт.

5

SBA320450230R

REMAN-CLUTCH PLATE

Remanufactured, Clutch Plate, DX33 18 Finger Diaphram

1шт.

5

SBA320450230C

CORE-CLUTCH PLATE

Return Number

1шт.

5

SBA320450231R

REMAN-CLUTCH PLATE

DX25, DX33 HBA000501 TO (8/01-), Both Case IH Compact Tractor, Plate, Pressure, 15 Finger Diapram, Reman for New PN SBA320450230

1шт.

5

SBA320450231C

CORE-CLUTCH PLATE

Return Number

1шт.

6

SBA398560120

BEARING ASSY,45 mm ID x 73 mm OD x 16 mm W

Bearing, Release, DX25,DX29

1шт.

6

SBA398560840

BEARING ASSY

Bearing, Release, DX33

1шт.

7

SBA320260140

FORK

Fork, Clutch

1шт.

8

SBA399430690

BOLT

Bolt, DX25,DX29

3шт.

9

SBA398510010

DRIVE BUSHING

Bushing

2шт.

10

SBA030300632

SLOTTED PIN,M6 x 32

2шт.

11

SBA060610000

LUBE NIPPLE,M6 x .075

2шт.

12

SBA030104020

PIN

Pin, Split, 4 x 20

1шт.

13

SBA398110760

COVER

Cap, Rubber, 33MM

1шт.

14

300645

SNAP RING,M42, Int

W/FWD

1шт.

15

300313

BALL BEARING

Bearing, Ball W/FWD

1шт.

16

SBA021500008

NUT,M8

1шт.

17

11066676

SNAP RING,M18, Ext

1шт.

18

SBA398230020

RETAINING WIRE

Wire

2шт.

19

SBA398460050

PLUG

Plug, Blank

1шт.

20

SBA320160150

HANGER

Hanger, Spring

1шт.

21

SBA398210070

SPRING

Spring

1шт.

22

SBA012111030

STUD,M10 x 30

2шт.

23

86526805

ROD

Rod, W/HST

1шт.

24

86511323

WASHER,10.5mm ID x 20mm OD x 2mm Thk

2шт.

25

432-812

COTTER PIN,3/4" OAL x 1/8" W

2шт.

26

825-1410

NUT,M10, Cl 8

1шт.

27

86530920

CLEVIS,M10 x 1.5

Clevis Assy.

1шт.

28

510390

CLEVIS PIN,8.33mm OD x 30.66mm L

1шт.

29

86533693

STUD,M10 x 47, Cl 8.8

2шт.

Выбрано товаров: 43