Запчасти Case IH FARMALL 45 (03.04.01) - CLUTCH, HST (03) - TRANSMISSION

Схема запчастей Case IH FARMALL 45 - (03.04.01) - CLUTCH, HST (03) - TRANSMISSION
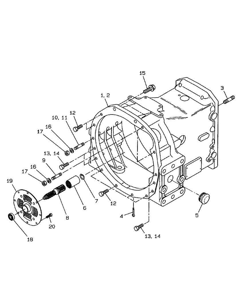
13
19
13
7
12
17
11
14
1
15
17
16
2
8
10
12
16
4
20
14
3
18
6
5
9
FIT
1:1
100%

Артикул

Название

Примечание

Количество

1

SBA320111602

CASING

Clutch, FARMALL 40

1шт.

2

SBA320111622

CASING

Clutch, FARMALL 45

1шт.

3

SBA012111235

STUD

2шт.

5

SBA398110760

COVER

33 mm

1шт.

6

SBA322610070

COUPLING

1шт.

7

11058076

SNAP RING,M22, Int

1шт.

8

SBA322513800

DRIVEN SHAFT

1шт.

9

SBA012111030

STUD,M10 x 30

2шт.

10

SBA012111045

SCREW

Stud, FARMALL 45

1шт.

11

SBA012111035

STUD

1шт.

12

SBA011511020

BOLT,M10 x 20

6шт.

13

SBA011511050

BOLT,M10 x 50

FARMALL 45

5шт.

14

SBA011511040

BOLT,M10 x 40

FARMALL 40

1шт.

15

SBA010109368

BOLT

2шт.

16

892-11010

LOCK WASHER,M10

3шт.

17

SBA021010010

NUT,M10 x 1.25

3шт.

18

SBA040106001

BALL BEARING

1шт.

19

SBA320400580

DAMPER

Disc

1шт.

20

SBA010700610

BOLT

8шт.

Выбрано товаров: 19