Запчасти Case IH FARMALL 50B (55.100.01) - ELECTRICAL WIRING (55) - ELECTRICAL SYSTEMS

Схема запчастей Case IH FARMALL 50B - (55.100.01) - ELECTRICAL WIRING (55) - ELECTRICAL SYSTEMS
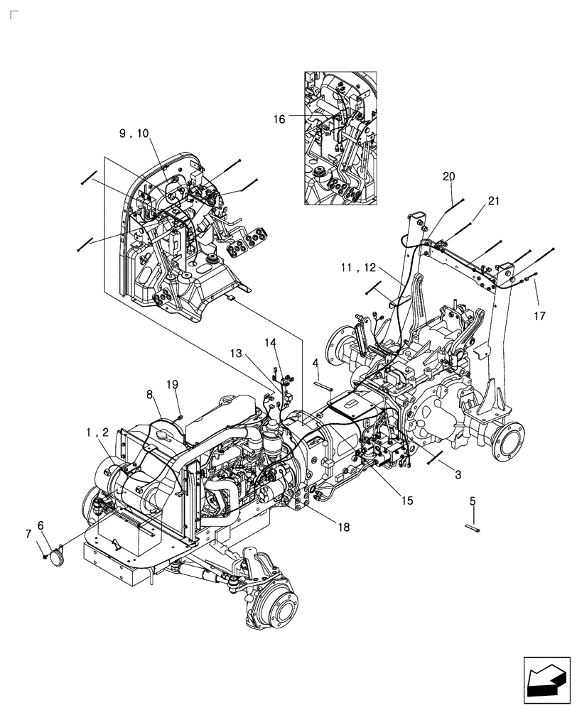
8
18
2
21
12
3
17
14
9
10
15
19
1
6
16
13
7
20
11
5
FIT
1:1
100%

Артикул

Название

Примечание

Количество

2

MT40230109

WIRE HARNESS

FRONT

1шт.

3

MT40012938

WIRE,5mm W x 210mm L

210L x 5w

3шт.

4

MT40012733

CLAMP,10mm W x 140mm L

10W x 140L

1шт.

5

MT40012735

CLAMP,10mm W x 95mm L

10W x 95L

4шт.

6

MT40235731

HORN

Flat

1шт.

7

MT40029006

BOLT,Hex, M8 x 1.25 x 20mm

M8 x 1.25 x 20L

1шт.

8

MT40235367

HARNESS

Engine

1шт.

9

MT40264226

WIRE HARNESS

MAIN 12 x 12

1шт.

10

MT40229794

WIRE HARNESS

MAIN HST

1шт.

11

MT40229982

WIRE HARNESS

Rear, 12 x12

1шт.

12

MT40235356

WIRE HARNESS

Rear, HST

1шт.

13

MT40200061

HARNESS

QT (Quick Turn) Relay, EUROPE ONLY

1шт.

14

MT40187657

RELAY

QT (Quick Turn) Sensor, EUROPE ONLY

1шт.

15

MT40200060

HARNESS

QT (Quick Turn) Sensor, EUROPE ONLY

1шт.

16

MT40036266

HARNESS

EHD

1шт.

17

MT40007022

HARNESS

2шт.

18

MT40007141

HARNESS

1шт.

19

MT40186104

FUSE,50A

Main 50 amp

1шт.

20

MT40012875

WIRE

2шт.

21

MT40012891

WIRE,7.5mm W x 220mm L

220L x 7.5W

5шт.

22

84360959

JUMPER,765mm L

JUMPER, Worklight

1шт.

Выбрано товаров: 21