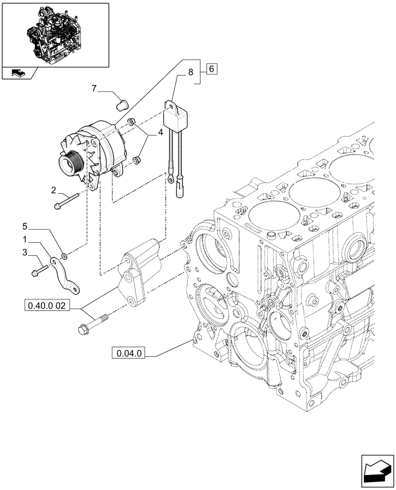
Запчасти Case IH FARMALL 60 (0.40.0[02]) - ALTERNATOR (01) - ENGINE

Схема запчастей Case IH FARMALL 60 - (0.40.0[02]) - ALTERNATOR (01) - ENGINE
2
4
3
6
0.40.0 02
8
0.04.0
7
home
1
5
FIT
1:1
100%

Артикул

Название

Примечание

Количество

1

87718732

SUPPORT

1шт.

2

15972424

SCREW,Hex, M10 x 1.25 x 130mm, Cl 8.8

1шт.

3

15231421

BOLT,Hex, M10 x 1.25 x 45mm, Cl 8.8, Full Thd

1шт.

4

12164714

NUT,M10 x 1.25, Cl 8

3шт.

5

11198374

BELLEVILLE WASHER,M10 Bolt Size x 20mm OD x 2.6mm Thk

3шт.

6

87311822

ALTERNATOR,120A, W/ Pulley

ASSY

1шт.

6

87311822R

REMAN-ALTERNATOR

Remanufactured Alternator, ASSY

1шт.

6

87311822C

CORE-ALTERNATOR

Return number, ASSY

1шт.

7

5132136

CAP COVER,M8

M8

1шт.

8

87537543

CABLE

1шт.

Выбрано товаров: 10