Запчасти Case IH 234 (07-02) - DRIVE TRAIN, CLUTCH, 234 (04) - Drive Train

Схема запчастей Case IH 234 - (07-02) - DRIVE TRAIN, CLUTCH, 234 (04) - Drive Train
11
16
1
14
21
7
22
18
19
15
14
12
6
20
5
2
11
3
13
4
FIT
1:1
100%

Артикул

Название

Примечание

Количество

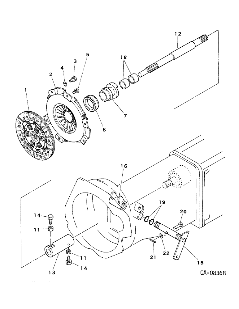
1

1273244C1

CLUTCH ASSEMBLY

CLUTCH ASSY, disc

1шт.

1346876C1R

REMAN-CLUTCH DISC

234, Reman Clutch Assembly For New P/N 1273244C1, N.A. Only

1шт.

1346876C1C

CORE-CLUTCH DISC

Return Number, For N.A. Only

1шт.

2

1273243C1

COVER ASSY

clutch

1шт.

1273243C1R

REMAN-CLUTCH PLATE

234, N.A. Only

1шт.

2

1273243C1C

CORE-CLUTCH PLATE

Return Number, Cover Assy, Clutch, N.A. Only

1шт.

3

1273240C1

BOLT,Hex, M8 x 1.25 x 22mm

BOLT, clutch cover

2шт.

4

934309R1

LOCK WASHER,M8

WASHER, 8 mm lock

2шт.

5

814-8016

BOLT,Hex, M8 x 1.25 x 16mm, Cl 8.8, Full Thd

4шт.

934309R1

LOCK WASHER,M8

WASHER, 8 mm lock

4шт.

6

1273237C91

BEARING,40mm ID x 70mm OD x 20mm W

ASSY, clutch release

1шт.

7

1273241C1

BEARING CARRIER

HUB, bearing release

1шт.

8

(Not used this application)

1шт.

9

(Not used this application)

1шт.

10

(Not used this application)

1шт.

11

30167R1

NUT,M8, Cl 10

M8 PHC class 10

2шт.

12

1273242C2

SHAFT HOUSING

SHAFT, clutch main, gear drive transmission

1шт.

12

1273723C2

SHAFT

clutch main, hydrostatic transmission

1шт.

13

1273246C1

COUPLING

gear drive transmission

1шт.

13

1273724C1

SPLINED COUPLING

COUPLING, hydrostatic transmission

1шт.

14

1273239C2

BOLT,Hex, M8 x 1.25 x 22mm

BOLT, coupling set

2шт.

15

1273245C1

SHAFT HOUSING

SHAFT, clutch release

1шт.

16

1273238C1

FORK TEDDER

FORK, clutch release

1шт.

17

(Not used this application)

1шт.

18

1273252C1

BUSHING

clutch shaft

2шт.

19

1269891C1

O-RING

O-RING, release shaft

2шт.

20

1273249C1

PIN

clevis

1шт.

21

932951R1

COTTER PIN,M1.6 x 12

PIN, 1.6 x 12 mm PLN cot.

1шт.

22

934948R1

WASHER,M6

6.4 x 12.5 x 1.6 mm

1шт.

Выбрано товаров: 29