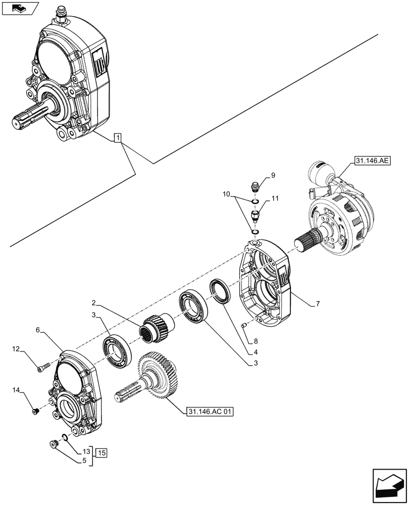
Запчасти Case IH FARMALL 115U (31.146.AC[02]) - VAR - 332789 - FRONT PTO ASSY, COMPONENTS (31) - IMPLEMENT POWER TAKE OFF

Схема запчастей Case IH FARMALL 115U - (31.146.AC[02]) - VAR - 332789 - FRONT PTO ASSY, COMPONENTS (31) - IMPLEMENT POWER TAKE OFF
31.146.ae
13
3
3
15
2
10
9
home
4
5
1
6
11
8
14
7
12
31.146.ac 01
FIT
1:1
100%

Артикул

Название

Примечание

Количество

1

84313806

GEARBOX

ASSY, Incl 2 - 15

1шт.

See Front PTO Components also in Figure 31.146.AC 01

1шт.

2

84313811

GEAR,25T

1шт.

3

20141040

BALL BEARING,60mm ID x 110mm OD x 22mm W

2шт.

4

5119540

SEAL,60mm ID x 85mm OD x 8mm Thk

1шт.

5

NSS

NOT SOLD SEPARAT

Plug, Incl in 15

1шт.

6

NSS

NOT SOLD SEPARAT

Housing, Incl in 1

1шт.

7

NSS

NOT SOLD SEPARAT

Housing, Incl in 1

1шт.

8

10839710

DOWEL,M10 x 15.00mm

2шт.

9

87560100

BREATHER,M18 x 1.5mm

M18 x 1.5 mm

1шт.

10

10261560

OIL SEAL,M18 ID x 22mm OD x 1.5mm Thk

2шт.

11

47437764

BREATHER,M18 x 1.5

1шт.

12

14307634

HEX SOC SCREW,M10 x 1.25 x 35mm, Cl 10.9, Full Thd

7шт.

13

83999938

SEAL,15.7mm ID x 20.9mm OD x 1.5mm Thk

1шт.

14

86598043

PLUG,M12 x 1.5 ORB

1шт.

15

1009480

PLUG,Hex, M18 x 1.5

M8 x 1.5 mm, ASSY, Incl 5, 13

2шт.

Выбрано товаров: 16