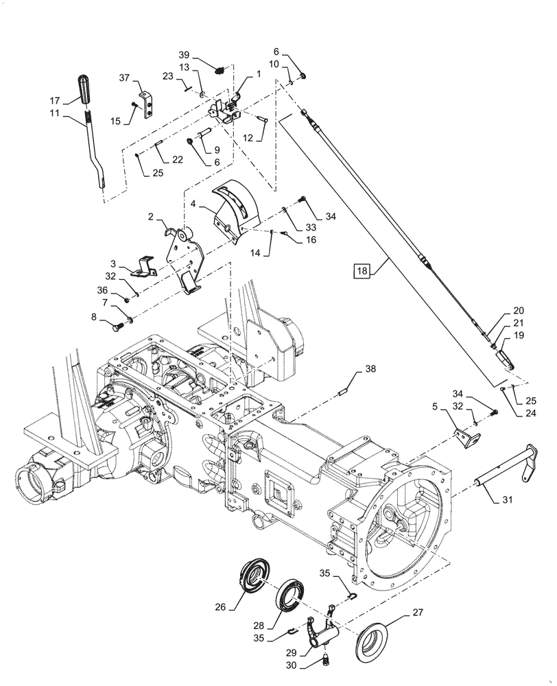
Запчасти Case IH FARMALL 50A (31.101.AA[01]) - PTO, LINKAGE ASSY (31) - IMPLEMENT POWER TAKE OFF

Схема запчастей Case IH FARMALL 50A - (31.101.AA[01]) - PTO, LINKAGE ASSY (31) - IMPLEMENT POWER TAKE OFF
9
18
15
30
19
24
32
36
2
20
39
5
17
4
34
38
11
8
3
6
33
16
13
1
27
31
26
35
7
35
34
28
12
10
37
22
25
32
25
14
23
29
6
21
FIT
1:1
100%

Артикул

Название

Примечание

Количество

1

47688098

PTO

Body Lever Assy

1шт.

2

87391379

SUPPORT

Plate PTO Control Lever Body

1шт.

3

47803939

PTO

Bracket

1шт.

4

84421146

LEVER

Guide Assy, Clutch, PTO

1шт.

5

84130628

BODY

Bracket Assy, PTO Cable Holding

1шт.

6

5171734

BUSHING,12mm ID x 20mm OD x 7mm L

2шт.

7

10571979

LOCK WASHER,M12

2шт.

8

11112321

BOLT,Hex, M12 x 28mm, Cl 8.8, Full Thd

2шт.

9

5171733

PIN,11.98mm OD x 48mm L

1шт.

10

11066076

SNAP RING,M12, Ext

Circlip

1шт.

11

84260489

LEVER

PTO Control

1шт.

12

84347410

PIN

1шт.

13

12646701

WASHER,8.15mm ID x 20mm OD x 2mm Thk

1шт.

14

10571579

LOCK WASHER,M6

3шт.

15

10902621

SCREW,Hex, M6 x 25mm, Cl 8.8

2шт.

16

10902321

SCREW,Hex, M6 x 18mm, Cl 8.8, Full Thd

1шт.

17

82825509

KNOB

1шт.

18

87558050

CABLE

Assembly PTO Clutch, Incl 19 - 21

1шт.

19

5116728

FORK

Cable Adjuster Side

1шт.

20

87558049

CABLE

PTO Clutch

1шт.

21

5104884

NUT,Spheric, M16 x 1

Plug, Pipe

1шт.

22

5171745

PIN,6mm OD x 31mm L

1шт.

23

10734401

COTTER PIN,M2 x 22

1шт.

24

4998010

PIN,10mm OD x 18.5mm L

1шт.

25

11065476

SNAP RING,M6, Ext

Circlip

3шт.

26

4993816

SLEEVE

1шт.

27

87371808

SLEEVE

Collar PTO Clutch

1шт.

28

24905360

BALL BEARING,70mm ID x 110mm OD x 20mm W

1шт.

29

4993814

SHIFTER FORK,M16 x 1.5

Yoke

1шт.

30

4968813

BOLT,Hex, M16 x 1.5 x 32mm

1шт.

31

84283982

LEVERSHAFT

Fork And Ext Lever

1шт.

32

10571779

LOCK WASHER,Helical Spring, 8.10mm ID x 14.80mm OD x 2.00mm, ZNM

4шт.

33

10519621

WASHER,8.15mm ID x 17mm OD x 2mm Thk

2шт.

34

16043421

BOLT,Hex, M8 x 1.25 x 20mm, Cl 8.8, Full Thd

4шт.

35

44011615

SPRING,15mm, Free Length

2шт.

36

16100811

NUT,Hex, M8, 6.80mm, Cl 8, ZND

2шт.

37

87558055

SUPPORT

Bracket Guide Assembly

1шт.

38

596420

PIN,10mm OD x 34mm L

Fork

1шт.

39

5171729

SPRING

Extension

1шт.

Выбрано товаров: 39