Запчасти Case IH FARMALL 65C (35.100.AB[02]) - VAR - 391953, 743598 - HYDRAULIC LIFT, OIL, BREATHER (35) - HYDRAULIC SYSTEMS

Схема запчастей Case IH FARMALL 65C - (35.100.AB[02]) - VAR - 391953, 743598 - HYDRAULIC LIFT, OIL, BREATHER (35) - HYDRAULIC SYSTEMS
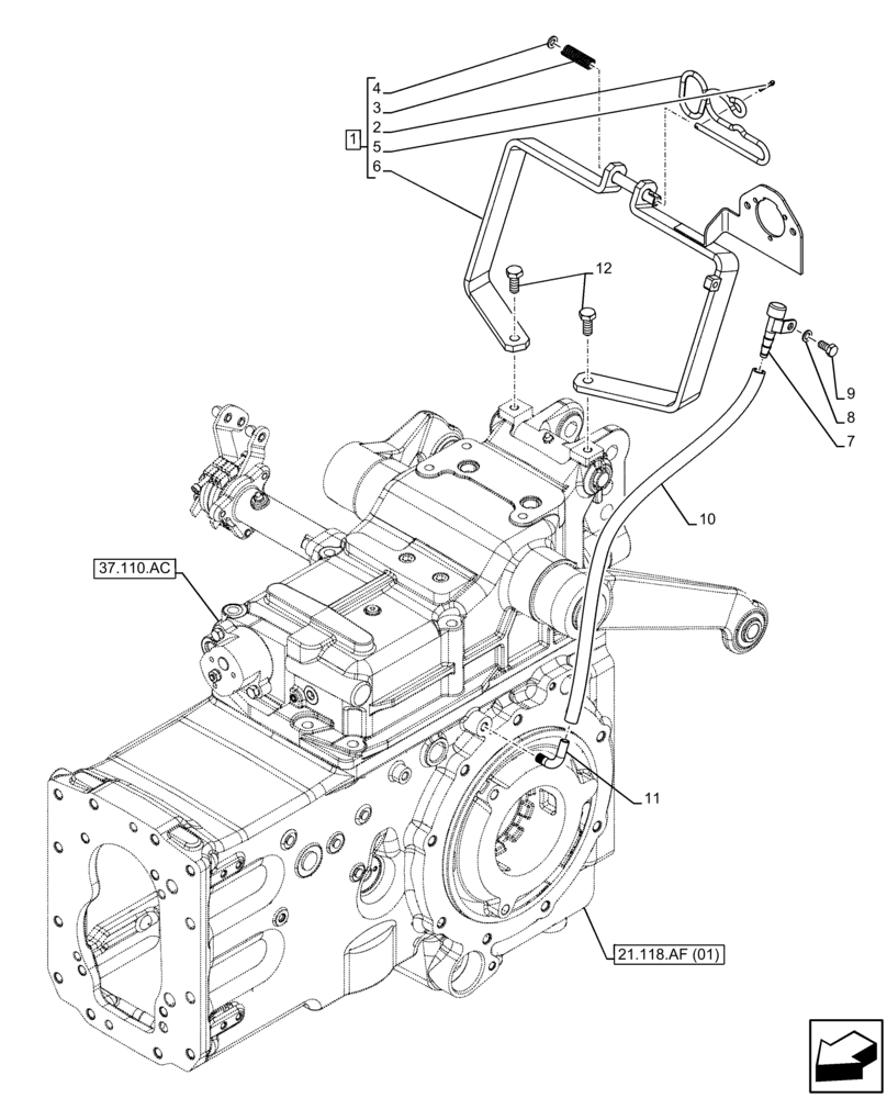
12
5
6
8
2
11
1
37.110.ac
4
3
21.118.af (01)
7
10
12
9
FIT
1:1
100%

Артикул

Название

Примечание

Количество

1

47393821

BRACKET

ASSY, Incl 2 - 6

1шт.

2

5198556

SPRING HOOK

1шт.

3

5114402

SPRING,Compression, 11mm OD x 35.5mm L

1шт.

4

86588450

WASHER,6.6mm ID x 12mm OD x 1.6mm Thk

1шт.

5

47124703

COTTER PIN

1шт.

6

NSS

NOT SOLD SEPARAT

Bracket, Incl in 1

1шт.

7

5153270

BREATHER

1шт.

8

10260860

SEALING WASHER,M8.2 x 14 x 1.5, Copper

1шт.

9

16043311

BOLT,Hex, M8 x 18, 5.8, Full Thd

1шт.

10

19053382

HOSE,10.00 mm

480mm

1шт.

11

5139649

HOSE,10mm ID

1шт.

12

15970731

BOLT,Hex, M10 x 1.25 x 25mm, Cl 10.9, Full Thd

2шт.

Выбрано товаров: 12