Запчасти Case IH JX95 (1.48.0/01) - VAR - 449 - SIDE REDUCTION GEARS - BOXES AND COVERS (05) - REAR AXLE

Схема запчастей Case IH JX95 - (1.48.0/01) - VAR - 449 - SIDE REDUCTION GEARS - BOXES AND COVERS (05) - REAR AXLE
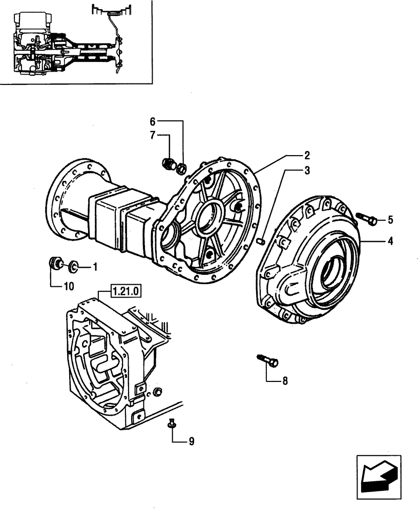
9
5
8
4
7
2
10
3
1.21.0
1
6
FIT
1:1
100%

Артикул

Название

Примечание

Количество

1

10261460

COPPER WASHER,16.3mm ID x 24mm OD x 1.5mm Thk

4шт.

2

5094115

HOUSING

JX95

2шт.

2

5093948

HOUSING

JX80, JX90

2шт.

2

5093949

HOUSING

JX60, JX70

2шт.

3

10839910

DOWEL,15mm OD x 20mm L

4шт.

4

5092811

COVER

JX95

2шт.

4

5142884

COVER

JX80, JX90

2шт.

4

5144743

COVER

JX60, JX70

2шт.

5

11306924

BOLT,Hex, M10 x 1.25 x 30, 8.8, Full Thd

JX60, JX70

4шт.

5

11307021

BOLT,Hex, M10 x 1.25 x 40, 10.9, Full Thd

JX80, JX90, JX95

30шт.

6

10263460

SEAL,22.3mm ID x 28mm OD x 1.5mm Thk

6шт.

7

10305171

PLUG,M22 x 1.5 x 21

4шт.

7

84209347

PLUG

Magnetic

2шт.

8

15540831

BOLT,Hex, M12 x 1.25 x 50mm, Cl 10.9

16шт.

9

5145574

PLUG,M7 X 12.5mm

1шт.

10

10300714

PLUG,M16 x 1.5 x 14

4шт.

Выбрано товаров: 16