Запчасти Case IH JX1085C (1.28.8/02) - (VAR.307) 4WD ELECTRO-HYDRAULIC COUPLING - GEAR LUBRICATION SYSTEM - C5723 (03) - TRANSMISSION

Схема запчастей Case IH JX1085C - (1.28.8/02) - (VAR.307) 4WD ELECTRO-HYDRAULIC COUPLING - GEAR LUBRICATION SYSTEM - C5723 (03) - TRANSMISSION
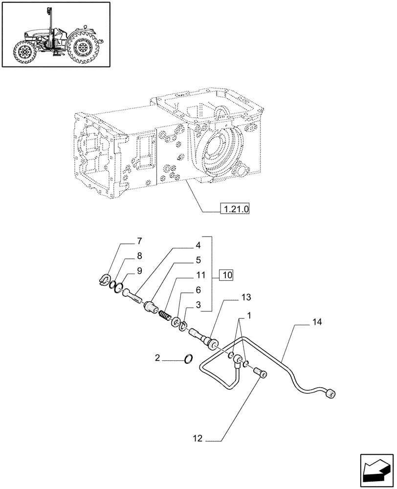
6
11
14
1
7
1.21.0
9
10
3
12
8
4
5
2
13
FIT
1:1
100%

Артикул

Название

Примечание

Количество

1

10259960

SEAL,Rectangular, 18.30mm ID x 24.00mm OD x 1.50mm, Copper

2шт.

2

5103230

O-RING,2.62mm Thk x 11.91mm ID

1шт.

3

5165486

CIRCLIP,9mm

1шт.

4

5165484

VALVE

1.78x14

1шт.

5

5165488

HYD CONNECTOR,M18 x 1.5, 9 mm L

1шт.

6

5165438

SHIM,9.1mm ID x 13.5mm OD x 2.5mm Thk

1шт.

7

84021874

SNAP RING,M18, Ext

1шт.

8

14457281

O-RING,0.612" ID x 0.103" Width

1шт.

9

5146468

O-RING,0.103" Thk x 0.549" ID, -113, Cl 5, 75 Duro

1шт.

10

5180935

VALVE

1шт.

11

5180927

SPRING,13.1mm x 38mm

1шт.

12

5184345

BANJO BOLT,M18 x 1.5 x 34mm

1шт.

13

5177777

BANJO BOLT,M11 x 54mm

1шт.

14

5188548

RIGID TUBE

1шт.

Выбрано товаров: 14