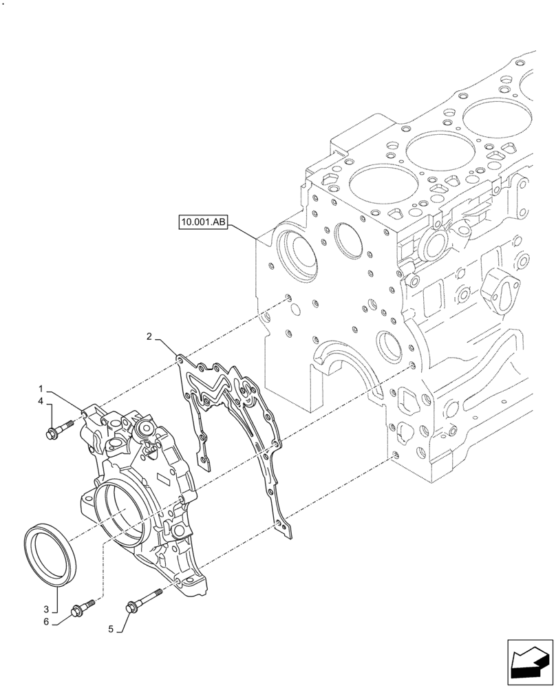
Запчасти Case F4DFE6132 B007 (10.304.AC) - ENGINE OIL PUMP (10) - ENGINE

Схема запчастей Case F4DFE6132 B007 - (10.304.AC) - ENGINE OIL PUMP (10) - ENGINE
10.001.ab
2
5
3
1
6
4
FIT
1:1
100%

Артикул

Название

Примечание

Количество

1

2830914

ENGINE OIL PUMP

1шт.

1

2830914R

REMAN-ENG OIL PUMP

1шт.

1

2830914C

CORE-ENGINE OIL PUMP

Retrun Number

1шт.

2

2830972

GASKET,2.3mm Thk

1шт.

3

4899019

SCREW,Hex Flg, M8 x 1.25 x 35

11шт.

4

4899031

BOLT,Flng, M8 x 1.25 x 25mm

2шт.

5

84575644

OIL SEAL,70mm ID x 100mm OD x 16mm Thk

1шт.

6

4899089

SCREW,Hex Flg, M8 x 1.25 x 50

2шт.

Выбрано товаров: 8