Запчасти Case F4HFE613D B006 (10.250.AE) - TURBOCHARGER, RETURN, LINE (10) - ENGINE

Схема запчастей Case F4HFE613D B006 - (10.250.AE) - TURBOCHARGER, RETURN, LINE (10) - ENGINE
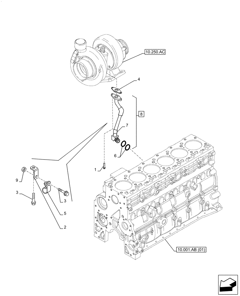
6
10.250.ac
5
9
7
10.001.ab (01)
3
3
4
2
8
1
FIT
1:1
100%

Артикул

Название

Примечание

Количество

1

4899079

SCREW,Hex Flg, M8 x 1.25 x 25

2шт.

2

2852390

BRACKET

1шт.

2

98459285

BRACKET

1шт.

3

2852100

FLANGE BOLT,Hex, M8 x 1.25 x 16mm

2шт.

3

16586225

BOLT,M8 x 16mm

2шт.

4

4891288

GASKET,0.8mm Thk

1шт.

5

4896893

CLAMP,20mm W

1шт.

6

2852801

O-RING

2шт.

6

17281881

O-RING,0.674" ID x 0.88" OD x 0.103"

2шт.

7

NSS

NOT SOLD SEPARAT

Pipe, Incl in 8

1шт.

8

47629530

HOSE

ASSY, Incl 6, 7

1шт.

8

5801680979

PIPE

1шт.

9

2852389

FLANGE NUT

1шт.

9

17044725

NUT,Hex, M8

1шт.

Выбрано товаров: 14