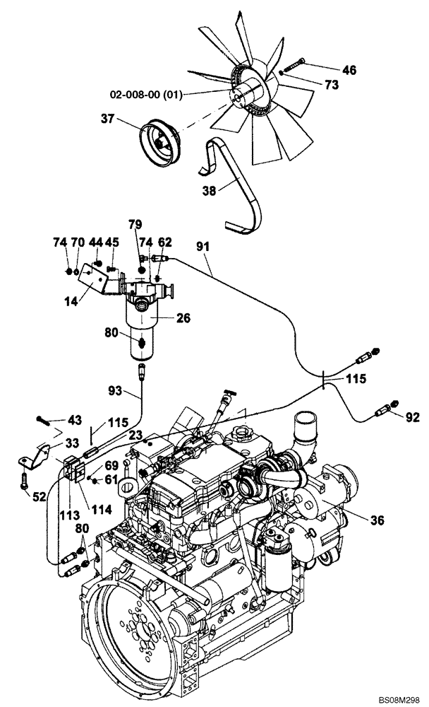
Запчасти Case SV216 (10.206.01) - BELT AND FILTERS, ENGINE MOUNTING (GROUP 106) (ND133165) (10) - ENGINE

Схема запчастей Case SV216 - (10.206.01) - BELT AND FILTERS, ENGINE MOUNTING (GROUP 106) (ND133165) (10) - ENGINE
52
74
43
74
92
80
73
69
113
46
37
14
70
33
91
93
23
80
36
115
61
62
44
115
79
02-008-00(01)
114
38
26
45
FIT
1:1
100%

Артикул

Название

Примечание

Количество

REF

INSTRUCTION

BELT AND FILTERS, ENGINE MOUNTING (ND133165) (GROUP 106)

1шт.

14

ND134882

HOLDER

If Used

1шт.

26

NSS

NOT SOLD SEPARAT

FILTER ASSY FUEL; See Your Nearest Cummins Engine Dealer For Service Of Engine Components

1шт.

26-1

ND131085

FUEL FILTER

Element Not Illustrated

1шт.

33

ND133655

BRACKET, SUPPORTING

Replaces ND133178 Bracket

1шт.

36

NSS

NOT SOLD SEPARAT

ENGINE CUMMINS; See Your Nearest Cummins Engine Dealer for Service of Engine Components

1шт.

36-1

ND131084

FUEL FILTER

Element Not Illustrated

1шт.

36-2

ND116140

ENGINE OIL FILTER

Not Illustrated

2шт.

37

ND135116

GROOVED PULLEY

Replaces ND133153 Pulley

1шт.

38

ND135169

BELT

Replaces ND133154 Belt

1шт.

43

ND021187

BOLT

2шт.

44

ND021301

BOLT

2шт.

45

ND021195

BOLT

12шт.

46

ND110938

BOLT

Replaces ND132904 Bolt

4шт.

52

ND021313

BOLT

1шт.

61

ND034087

NUT

2шт.

62

ND034088

NUT

2шт.

69

ND035940

SPRING WASHER

6шт.

70

ND035941

WASHER

Qty Was 16

12-16шт.

73

ND029266

WASHER

If Used

4шт.

74

ND035826

WASHER

4шт.

79

ND062457

BOLT

Includes Bolt, Banjo Fitting, and Sealing Washer

2шт.

80

ND105608

PIPE FITTING

4шт.

91

ND133084

HOSE

1шт.

92

ND133141

HOSE

1шт.

93

ND133233

HOSE ASSY.

1шт.

113

ND062019

CLAMP

2шт.

114

ND064807

CLAMP

2шт.

115

ND078445

SECURING STRAP

7шт.

Выбрано товаров: 29