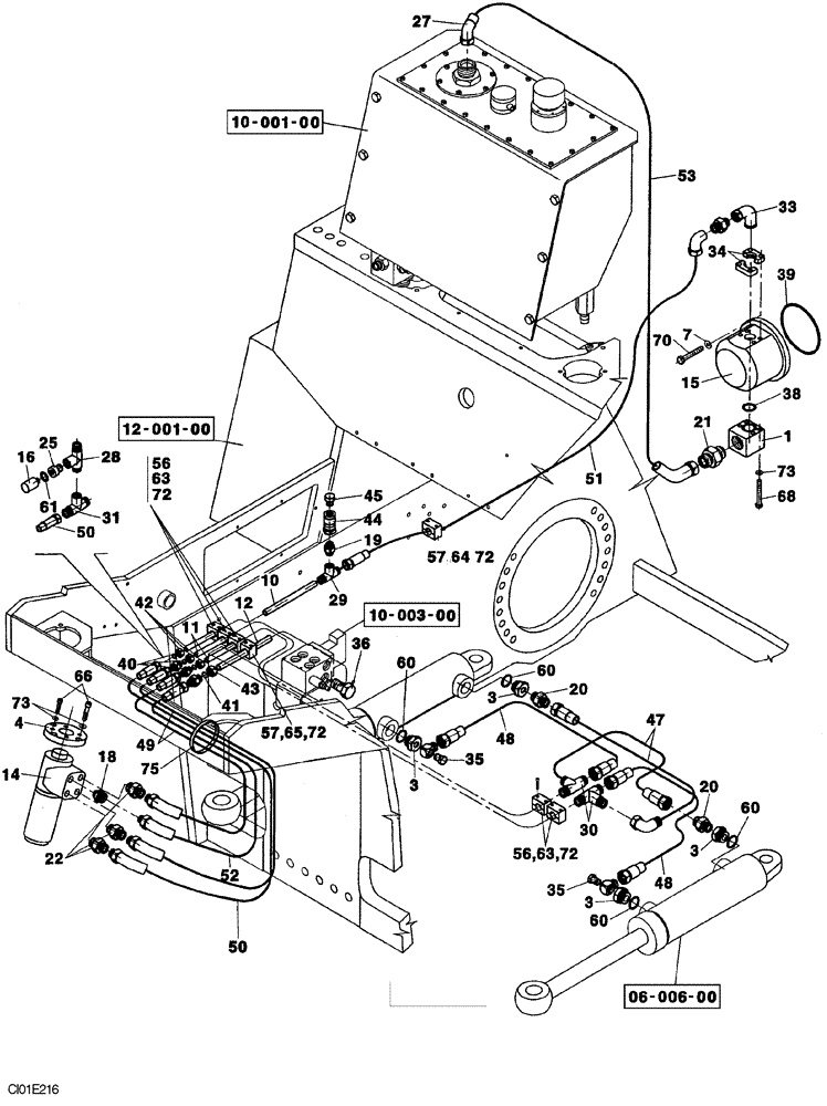
Запчасти Case SV208 (06-002-00[01]) - HYDRAULIC CIRCUIT, STEERING (05) - STEERING

Схема запчастей Case SV208 - (06-002-00[01]) - HYDRAULIC CIRCUIT, STEERING (05) - STEERING
29
51
61
45
36
42
19
48
12
60
73
10-003-00
3
72
44
66
49
27
60
22
63
20
75
47
57
14
10
35
25
28
21
41
38
3
33
7
53
75
70
48
3
39
1
4
31
60
73
3
11
56
64
72
35
20
34
16
12-001-00
72
65
57
50
10-001-00
30
40
18
50
68
56
06-006-00
52
60
63
43
15
FIT
1:1
100%

Артикул

Название

Примечание

Количество

1

ND031266

BLOCK

1шт.

3

ND052876

HYD CONNECTOR

4шт.

4

ND025192

PLATE

1шт.

7

ND042815

WASHER

ID 12

2шт.

10

ND104430

TUBE

300mm

1шт.

11

ND104431

HYD TUBE

900mm

2шт.

12

ND104432

RIGID TUBE

600mm

1шт.

14

ND068019

HYDRAULIC STEERING

1шт.

15

ND067963

HYDRAULIC PUMP

1шт.

16

ND101582

PRESSURE SWITCH

1шт.

18

ND062151

HYD CONNECTOR

1шт.

19

ND062145

HYD CONNECTOR

1шт.

20

ND062140

HYD CONNECTOR

2шт.

21

ND062185

HYD CONNECTOR

1шт.

22

ND062180

HYD CONNECTOR

3шт.

25

ND062306

HYD CONNECTOR

1шт.

27

ND062301

HYD CONNECTOR

1шт.

28

ND062305

HYD CONNECTOR

1шт.

29

ND062392

HYD CONNECTOR

1шт.

30

ND062302

HYD CONNECTOR

2шт.

31

ND062303

HYD CONNECTOR

1шт.

33

ND062486

HYD CONNECTOR

1шт.

34

ND062466

SHIELD

2шт.

35

ND062475

BANJO BOLT

2шт.

36

ND062479

BANJO BOLT

1шт.

38

ND079934

O-RING

2шт.

39

ND079806

RING

1шт.

40

ND062037

SEAL

6шт.

41

ND062036

SEAL

2шт.

42

ND062058

NUT

6шт.

43

ND062051

NUT

2шт.

44

ND062319

FITTING

1шт.

45

ND062318

PLUG

1шт.

47

ND061199

HOSE,540.00 mm

1шт.

48

ND102866

HOSE,500.00 mm

2шт.

49

ND061522

HOSE

980mm

2шт.

50

ND102874

HOSE,1050.00 mm

1шт.

51

ND102867

FLEXIBLE HOSE

1700mm

1шт.

52

ND061525

HOSE,980.00 mm

1шт.

53

ND102865

FLEXIBLE HOSE

1200mm

1шт.

56

ND064799

CLAMP

5шт.

57

ND064813

CLAMP

2шт.

60

ND073363

O-RING

27 x 32 x 2

4шт.

61

ND073356

PACKING RING

14 x 18 x 1,5

1шт.

63

ND024233

BOLT

M8 x 28

10шт.

64

ND024234

BOLT

M6 x 30

2шт.

65

ND064838

SCREW

M10 x 20

2шт.

66

ND024257

BOLT

M10 x 20

7шт.

68

ND021203

BOLT,Hex, M10 x 80mm

M10 x 80

4шт.

70

ND021215

BOLT

M12 x 80

2шт.

72

ND029248

WASHER

ID 6,4

14шт.

73

ND035941

WASHER

ID 10

11шт.

75

ND078446

SECURING STRAP

6шт.

Выбрано товаров: 53