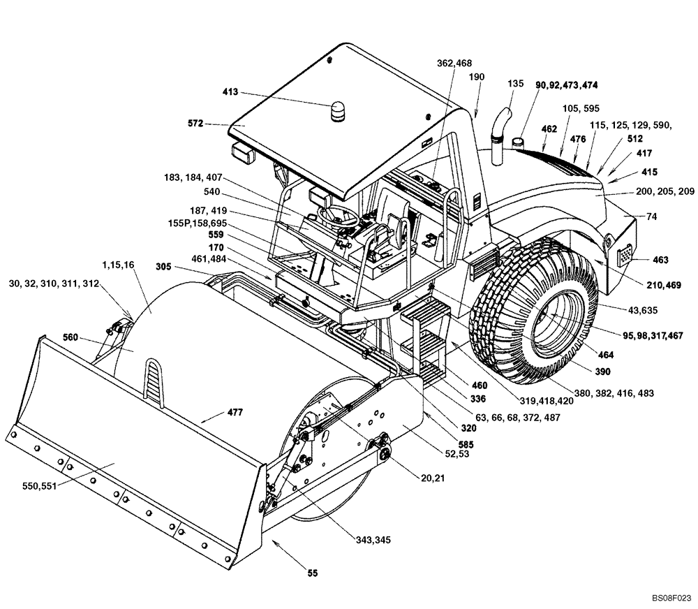
Запчасти Case SV210 (01-001-00[03]) - PICTORIAL INDEX / PLATFORM CANOPY / SMOOTH DRUM (00) - PICTORIAL INDEX

Схема запчастей Case SV210 - (01-001-00[03]) - PICTORIAL INDEX / PLATFORM CANOPY / SMOOTH DRUM (00) - PICTORIAL INDEX
461
580
310
540
170
125
209
205
200
415
417
512
590
129
115
476
462
595
105
474
473
92
90
135
190
468
95
43
469
210
32
311
463
74
487
372
68
66
63
336
460
362
420
418
319
483
416
382
380
390
464
467
317
98
30
477
16
15
1
305
484
559
419
187
572
413
407
184
183
695
155p
158
320
585
53
21
345
55
551
312
20
635
550
52
343
FIT
1:1
100%

Артикул

Название

Примечание

Количество

1

REF

INSTRUCTION

Vibrating Drum, Smooth

1шт.

15

REF

INSTRUCTION

Rubber Mounting

1шт.

16

REF

INSTRUCTION

Rubber Mountings

1шт.

20

REF

INSTRUCTION

Vibrator, Drum - SV208

1шт.

21

REF

INSTRUCTION

Vibrator, Drum - SV210

1шт.

30

REF

INSTRUCTION

Drum Drive, Front

1шт.

32

REF

INSTRUCTION

Drum Drive - ATC / ATCH

1шт.

43

REF

INSTRUCTION

Wheel Assy

1шт.

52

REF

INSTRUCTION

Frame, Drum - SV208

1шт.

53

REF

INSTRUCTION

Frame, Drum - SV210

1шт.

55

REF

INSTRUCTION

Scraper,Smooth Drum

1шт.

63

REF

INSTRUCTION

Articulation Joint

1шт.

66

REF

INSTRUCTION

Hose Holder

1шт.

68

REF

INSTRUCTION

Lock, Articulation Joint

1шт.

74

REF

INSTRUCTION

Frame, Rear

1шт.

90

REF

INSTRUCTION

Cap, Fuel Tank

1шт.

92

REF

INSTRUCTION

Lock, Fuel

1шт.

95

REF

INSTRUCTION

Drive Of Rear Wheels

1шт.

98

REF

INSTRUCTION

Drive Of Rear Axle

1шт.

105

REF

INSTRUCTION

Engine Mounting

1шт.

115

REF

INSTRUCTION

Fan Mounting

1шт.

125

REF

INSTRUCTION

Radiator Installation

1шт.

129

REF

INSTRUCTION

Drain, Radiator

1шт.

135

REF

INSTRUCTION

Engine Air Filtration And Exhaust

1шт.

155p

REF

INSTRUCTION

Platform, Canopy

1шт.

158

REF

INSTRUCTION

Seat Assy

1шт.

170

REF

INSTRUCTION

Platform Mounting

1шт.

183

REF

INSTRUCTION

Cover

1шт.

184

REF

INSTRUCTION

Cover Mounting

1шт.

187

REF

INSTRUCTION

Steering Control

1шт.

190

REF

INSTRUCTION

Precleaner, Air

1шт.

200

REF

INSTRUCTION

Hood, Engine

1шт.

205

REF

INSTRUCTION

Hood, Mounting Hardware

1шт.

209

REF

INSTRUCTION

Cover, Battery

1шт.

210

REF

INSTRUCTION

Fender Parts

1шт.

305

REF

INSTRUCTION

Hydraulic System Of Travel

1шт.

310

REF

INSTRUCTION

Hyd. Lines, Front Drum Drive

1шт.

311

REF

INSTRUCTION

Hyd. Lines, Front Drum Drive ATC

1шт.

312

REF

INSTRUCTION

Hyd. Lines, Front Drum Drive ATCH

1шт.

317

REF

INSTRUCTION

Hyd. Anti-Slip Control

1шт.

319

REF

INSTRUCTION

Hyd. Anti-Slip High Traction Control

1шт.

320

REF

INSTRUCTION

Hydraulic Lines, Drum Vibration

1шт.

336

REF

INSTRUCTION

Hydraulic System Of Steering

1шт.

343

REF

INSTRUCTION

Blade, Hydraulics - SV208

1шт.

345

REF

INSTRUCTION

Blade, Hydraulics - SV210

1шт.

362

REF

INSTRUCTION

Tank, Hydraulic W/ Electric Pump

1шт.

372

REF

INSTRUCTION

Cylinder, Steering

1шт.

380

REF

INSTRUCTION

Hood And Platform Tilt

1шт.

382

REF

INSTRUCTION

Lift, Hydraulics

1шт.

390

REF

INSTRUCTION

Lines, Hydraulic Diagnostic

1шт.

407

REF

INSTRUCTION

Electrical Installation

1шт.

413

REF

INSTRUCTION

Beacon, Flashing

1шт.

415

REF

INSTRUCTION

Alarm, Back Up

1шт.

416

REF

INSTRUCTION

Electrical - Cab / Engine Hood Tilting

1шт.

417

REF

INSTRUCTION

Signal Diode, Hood Tilt

1шт.

418

REF

INSTRUCTION

Lock, Ainti-Slip Control

1шт.

419

REF

INSTRUCTION

Tachometer

1шт.

420

REF

INSTRUCTION

Electrical - Traction Control

1шт.

460

REF

INSTRUCTION

Steps, Platform Access LH

1шт.

462

REF

INSTRUCTION

Step RH

1шт.

463

REF

INSTRUCTION

Step LH

1шт.

464

REF

INSTRUCTION

Step Upper Left

1шт.

467

REF

INSTRUCTION

Cover, Rear Drive Motor

1шт.

468

REF

INSTRUCTION

Cover, Hydraulic Tank

1шт.

469

REF

INSTRUCTION

Cover

1шт.

471

REF

INSTRUCTION

Cover, Hydraulic Pump

1шт.

473

REF

INSTRUCTION

Battery Hold Down / Tank Parts

1шт.

474

REF

INSTRUCTION

Sieve, Fuel

1шт.

476

REF

INSTRUCTION

Drawbar, Rear

1шт.

477

REF

INSTRUCTION

Drawbar, Front

1шт.

483

REF

INSTRUCTION

Door, Access LH

1шт.

484

REF

INSTRUCTION

Door, Access RH

1шт.

487

REF

INSTRUCTION

Lock, Joint

1шт.

512

REF

INSTRUCTION

Medallion, Case

1шт.

540

REF

INSTRUCTION

Bulbs / Fuses

1шт.

544

REF

INSTRUCTION

Filters

1шт.

550

REF

INSTRUCTION

Dozer Blade - SV208

1шт.

551

REF

INSTRUCTION

Dozer Blade - SV210

1шт.

559

REF

INSTRUCTION

Blade Control

1шт.

560

REF

INSTRUCTION

Segments, Pad Foot

1шт.

572

REF

INSTRUCTION

ROPS - FOPS Installation

1шт.

585

REF

INSTRUCTION

Step, Drum Frame

1шт.

590

REF

INSTRUCTION

Guard, Fan

1шт.

595

REF

INSTRUCTION

Shield, Alternator

1шт.

695

REF

INSTRUCTION

Seatbelt, Retractable 3 Inch

1шт.

Выбрано товаров: 85