Запчасти Case 1150K (08-13) - PUMP ASSY, HYDRAULIC GEAR (WITH PTO) (08) - HYDRAULICS

Схема запчастей Case 1150K - (08-13) - PUMP ASSY, HYDRAULIC GEAR (WITH PTO) (08) - HYDRAULICS
9
12
12
4
14
6
15
12
11
12
5
7
12
11
10
1
12
12
15
13
4
3
12
2
8
4
14
12
5
FIT
1:1
100%

Артикул

Название

Примечание

Количество

87331905

HYDROSTATIC PUMP,65.6 CC

Equipment, Incl. Ref 1 - 15

1шт.

87331905R

REMAN-HYDROSTAT PUMP

1150K SERIES 3 CRAWLER DOZER TIER 3 (NA/EU) (10/06-)

1шт.

87331905C

CORE-HYDROSTAT PUMP

Return Number

1шт.

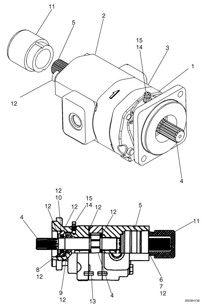
1

NSS

NOT SOLD SEPARAT

Housing Section

1шт.

2

NSS

NOT SOLD SEPARAT

Housing Section

1шт.

3

NSS

NOT SOLD SEPARAT

Housing, Gear

1шт.

4

NSS

NOT SOLD SEPARAT

Shaft, Gear Set

1шт.

5

NSS

NOT SOLD SEPARAT

Shaft Bearing

1шт.

6

87392104

SEAL

Rear Shaft

1шт.

7

87392167

O-RING

Rear Shaft Seal Retainer

1шт.

8

87392105

SEAL

Outer Front Shaft

1шт.

9

87392106

SEAL

Inner Front Shaft

1шт.

10

87392169

O-RING

Front Shaft Seal Retainer

1шт.

11

87392109

HYD PUMP REPAIR KIT

Shaft Cover; Includes Cover, (2) Socket Head Screws; Component Parts Not Serviced Separately

1шт.

12

87392108

HYD PUMP REPAIR KIT

Includes 26 Pieces (Hardware, Seals, Rings)

1шт.

13

NSS

NOT SOLD SEPARAT

Dowel Pins

4шт.

14

1978259C1

VALVE POPPET

Air Vent

1шт.

15

217-1034

REDUCER,1/4" - 18 Male NPTF x 1/8" - 27 Female NPTF

1шт.

16

47593292

SEAL KIT

Incl Lip Seal

1шт.

17

48009538

SEAL KIT

Incl Shaft Retaining Ring

1шт.

18

48009642

SEAL KIT

All Seals

1шт.

Выбрано товаров: 21