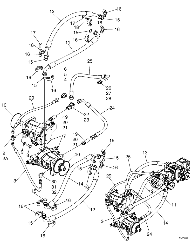
Запчасти Case 1150K (06-03) - HYDROSTATICS - MOTOR, DRIVE (06) - POWER TRAIN

Схема запчастей Case 1150K - (06-03) - HYDROSTATICS - MOTOR, DRIVE (06) - POWER TRAIN
28
14
26
22
19
4
15
17
15
24
19
16
6
32
21
20
2a
16
27
25
3
16
8
15
17
16
16
20
16
15
16
21
30
29
10
25
31
16
7
18
23
14
1
3
13
11
16
14
16
13
11
12
5
2
15
16
15
10
16
29
9
18
16
12
24
15
FIT
1:1
100%

Артикул

Название

Примечание

Количество

1

201-402

TEE,13/16"-18 x 3/4"-16 Br, ORFS

Incl. Ref 2, 2A

1шт.

2

238-6014

O-RING,0.07" Thk x 0.489" ID, -14, Cl 6, 90 Duro

Face Seal End

2шт.

2a

237-6008

O-RING,0.087" Thk x 0.644" ID, -908, Cl 6, 90 Duro

Boss end

1шт.

3

87381535

HOSE ASSY.

900 mm (35-7/16 in); Rear of Motors, Crossover

1шт.

4

201-147

REDUCER,1 3/16"-12 Male x 1 7/16"-12 Fem, ORFS

Incl. Ref 5, 6

2шт.

5

238-6018

O-RING,0.07" Thk x 0.739" ID, -18, Cl 6, 90 Duro

Face Seal End

1шт.

6

238-6021

O-RING,15/16 X 1 - 1/16, Cl 6

1 in Face Seal End

1шт.

7

87313551

HYDRAULIC MOTOR,107CC

Hydrostatic; Use With Loctite 767 On Shafts; See Figures 06-10, 06-11

2шт.

87313551R

REMAN-HYDROSTAT MOTO

1150K TIER 3 (10/06)

2шт.

87313551C

CORE-HYDROSTAT MOTOR

Return Number

1шт.

8

86508624

BOLT,Hex, M16 x 45mm, Cl 10.9

Use with Loctite 243

8шт.

9

892-11016

LOCK WASHER,16.4mm ID x 27.4mm OD x 5mm Thk

8шт.

10

238-5259

O-RING,0.139" Thk x 6.234" ID, -259, Cl 5, 75 Duro

2шт.

11

87337444

HOSE ASSY.

840 mm (33-1/8 in); Rear Pump To Right-Hand Motor; Upper

1шт.

12

87627707

HOSE ASSY.

HOSE; .885 mm (34-7/8 in); Front Pump To Left-Hand Motor; Lower; Replaces 87337455

1шт.

13

87337450

HOSE ASSY.

914 mm (36 in); Front Pump To Left-Hand Motor; Upper

1шт.

14

87337447

HOSE ASSY.,25.4mm ID x 900mm L, SAE 100R15

900 mm (35-7/16 in); Rear Pump To Right-Hand Motor; Lower

1шт.

15

238-6219

O-RING,0.139" Thk x 1.296" ID, -219, Cl 6, 90 Duro

8шт.

16

86980732

CLAMP

Split Flange

16шт.

17

9628065

SCREW,Hex, M12 x 1.75 x 45mm, Cl 8.8

32шт.

18

86625255

WASHER,13.3mm ID x 24.5mm OD x 3mm Thk

32шт.

19

201-176

HYD CONNECTOR,1 3/16"-12 x 1 1/16"-12, ORFS Lg

Incl. Ref 20, 21

2шт.

20

237-6012

O-RING,0.116" Thk x 0.924" ID, -912, Cl 6, 90 Duro

Boss End

1шт.

21

238-6018

O-RING,0.07" Thk x 0.739" ID, -18, Cl 6, 90 Duro

Face Seal End

1шт.

22

201-417

TEE,1-3/16" - 12 JIC x 1-3/16" - 12 ORFS x 1-3/16" - 12 ORFS

Incl. Ref 23

1шт.

23

238-6018

O-RING,0.07" Thk x 0.739" ID, -18, Cl 6, 90 Duro

Face Seal

2шт.

24

87337461

HOSE ASSY.

1020 mm (40-3/16 in); Case Drain Crossover

1шт.

25

87597211

HOSE ASSY.

Hose Assy; 1130 mm (44.5 in); Case Drain To Tank; Replaces 87538867 Hose Assy, 1320 mm ( 52 in) Used On Some Models

1шт.

26

201-104

HYD CONNECTOR,1-3/16" - 12 Male ORFS x 1-1/16" - 12 Male ORB

Includes Ref. 27, 28

1шт.

27

237-6012

O-RING,0.116" Thk x 0.924" ID, -912, Cl 6, 90 Duro

Boss End

1шт.

28

238-6018

O-RING,0.07" Thk x 0.739" ID, -18, Cl 6, 90 Duro

Face Seal End

1шт.

29

87538869

HOSE ASSY.

850 mm (33-1/2 in); Left-Hand Motor to Bypass Valve

1шт.

30

201-305

ELBOW,90 Degree Elbow, 13/16" - 16 Male ORFS x 3/4" - 16 Male ORB

Incl. Ref 31, 32

1шт.

31

238-6014

O-RING,0.07" Thk x 0.489" ID, -14, Cl 6, 90 Duro

Face Seal End

1шт.

32

237-6008

O-RING,0.087" Thk x 0.644" ID, -908, Cl 6, 90 Duro

Boss end

1шт.

Выбрано товаров: 35