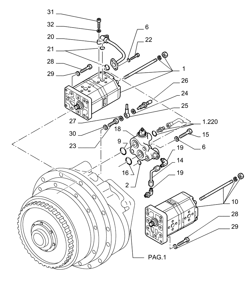
Запчасти Case 1850K LT (1.200[03]) - UNIT TORQUE CONVERTER (29) - HYDROSTATIC DRIVE

Схема запчастей Case 1850K LT - (1.200[03]) - UNIT TORQUE CONVERTER (29) - HYDROSTATIC DRIVE
29
23
1
31
18
22
14
27
9
1.220
20
28
26
10
25
19
2
19
16
30
24
21
28
15
32
6
6
29
pag.1
FIT
1:1
100%

Артикул

Название

Примечание

Количество

1

76076813

HYDRAULIC PUMP,25.2 CC

Transmission, Sauer, Start Serial: D3996

1шт.

1

76040839

HYDRAULIC PUMP

Transmission, 76040839=76076813+76087546+76076909, Serial Range: -C3996

1шт.

2

14453081

O-RING,0.07" Thk x 0.426" ID, -13, Cl 7, 75 Duro

(M10.82 ID x 1.78 Thk)

1шт.

4

79086481

WASHER,18.7mm ID x 26mm OD x 1.5mm Thk

1шт.

6

14496631

WASHER,10.5mm ID x 21mm OD x 2mm Thk

6шт.

9

14463281

O-RING,0.984" ID x 0.139" Width

1шт.

10

76076814

HYDRAULIC PUMP

Steering Clutch - Brake, Start Serial: D3996

1шт.

10

76040840

HYDRAULIC PUMP

76040840=76076814+76087546+76076909, Serial Range: -C3996

1шт.

14

76046162

HYD TUBE,4 mm ID, 6 mm OD, 56, 45 mm Length

1шт.

15

11107431

SCREW,Hex, M10 x 1.5 x 60mm, Cl 10.9

2шт.

16

14463781

O-RING,0.139" Thk x 1.296" ID, -219, Cl 7, 75 Duro

1шт.

18

76071206

HYDRAULIC VALVE

Assy, See Pg. 6

1шт.

19

76045767

ELBOW

2шт.

20

76040836

HYD TUBE

1шт.

21

14457281

O-RING,0.612" ID x 0.103" Width

(M15.54 ID x 2.62 Thk)

2шт.

22

14307431

HEX SOC SCREW,M10 x 1.25 x 25mm, Cl 10.9, Full Thd

2шт.

23

76054590

BANJO BOLT

1шт.

24

79086481

WASHER,18.7mm ID x 26mm OD x 1.5mm Thk

1шт.

25

592043

BANJO FITTING

1шт.

26

79062072

FITTING

1шт.

27

4858609

WASHER,Brass

16.2 x 22 mm

2шт.

28

14306631

HEX SOC SCREW,M8 x 1.25 x 35mm, Cl 10.9, Full Thd

8шт.

29

14496531

WASHER,8.4mm ID x 17mm OD x 1.6mm Thk

8шт.

30

14457181

O-RING,0.103" Thk x 0.549" ID, -113, Cl 5, 75 Duro

1шт.

31

10902831

SCREW,Hex, M6 x 30mm, Cl 10.9

2шт.

32

14496431

WASHER,6.4mm ID x 12.5mm OD x 1.6mm Thk

2шт.

Выбрано товаров: 26