Запчасти Case 800 (244) - 32655 HYDRAULIC PUMP (07) - HYDRAULIC SYSTEM

Схема запчастей Case 800 - (244) - 32655 HYDRAULIC PUMP (07) - HYDRAULIC SYSTEM
FIT
1:1
100%

Артикул

Название

Примечание

Количество

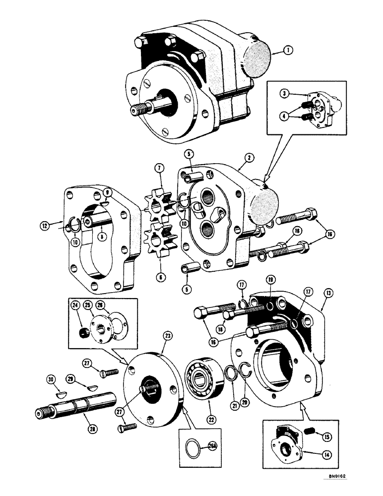
1

32655

PUMP ASS'Y - hydraulic

1шт.

2

74567

COVER ASS'Y - pump

1шт.

3

NSS

NOT SOLD SEPARAT

COVER - pump

1шт.

4

276574R91

NEEDLE BEARING

- needle

2шт.

5

33203

BRACKET

PIN - dowel

2шт.

5448

ELECTRICAL GAUGE

KIT - gear (Matched set)

1шт.

6

NSS

NOT SOLD SEPARAT

GEAR - drive

1шт.

7

NSS

NOT SOLD SEPARAT

GEAR - idler

1шт.

8

33195

SHAFT - idler

1шт.

9

34455

HOOK

KEY - Woodruff

1шт.

10

14217

RING

- gear retaining

2шт.

11

RESERVED

1шт.

12

33198

WASHER

PLATE - gear

1шт.

13

74566

BODY

ASS'Y - pump

1шт.

14

NSS

NOT SOLD SEPARAT

BODY - pump

1шт.

15

276574R91

NEEDLE BEARING

- needle

1шт.

16

9707515

BOLT,Hex, 5/16 - 18" x 1 3/4", Gr 5

HHCS (5/16 - 18 NC x 1-3/4)

6шт.

17

92-5

LOCK WASHER,5/16"

6шт.

18

7701485

BOLT,Hex, 1/4" - 20 x 2", Gr 5

HHCS - (1/4 - 20 NC x 2)

2шт.

19

92-4

LOCK WASHER,1/4"

WASHER, LOCK, 1/4"

2шт.

20

14217

RING

- retaining

1шт.

21

14218

WASHER

WASHER - shim

1шт.

22

MT2041S

BEARING

- ball

1шт.

23

74570

PLATE ASS'Y - pilot

1шт.

24

R13803

OIL RESERVOIR

SEAL - oil

1шт.

25

NSS

NOT SOLD SEPARAT

PLATE - pilot

1шт.

26

14221

GASKET

- pilot plate (Optional)

1шт.

26a

35680

CAP

GASKET - pilot plate

1шт.

27

473-11010

SCREW,Slotted Flat Hd, #10-24 x 5/8"

FHMS - pump

3шт.

28

35677

SHAFT - pump drive

1шт.

29

33202

KEY - Woodruff

1шт.

30

126-16

WOODRUFF KEY,#9, 3/16" x 3/4"

1шт.

Выбрано товаров: 32