Запчасти Case 850K (03-05) - FUEL LINES (03) - FUEL SYSTEM

Схема запчастей Case 850K - (03-05) - FUEL LINES (03) - FUEL SYSTEM
19
5
23
16
20
37
18
27
28
25
6
11
24
30
22
12
31
4
3
2
9
12
26
12
15
32
30
12
24
1
21
10
17
7
12
8
13
29
FIT
1:1
100%

Артикул

Название

Примечание

Количество

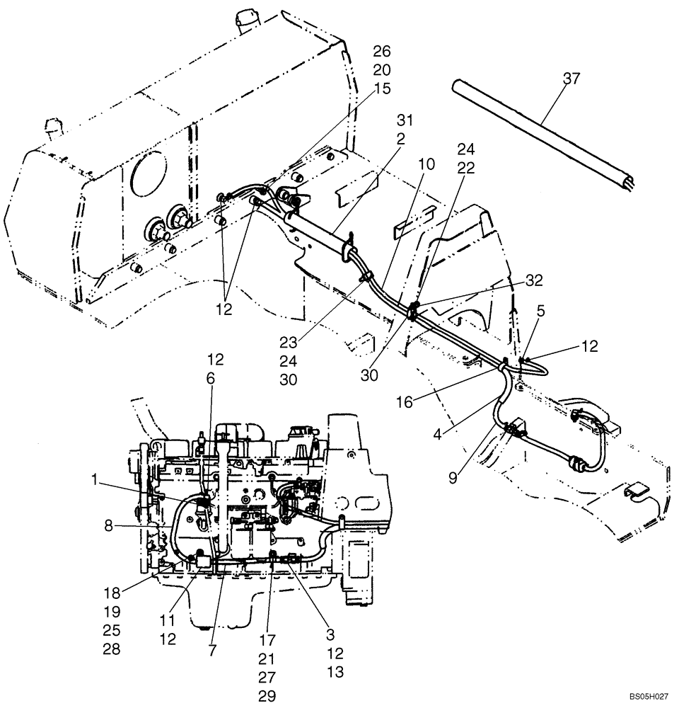
1

8602557

FITTING,M12 x 1.5

1шт.

2

86983902

SLEEVE

450 mm (17-23/32 in), No Longer Used, Replaced With 87340827, Ref 37

1шт.

3

86984713

SHUT-OFF VALVE

Brass

1шт.

4

87310535

SLEEVE

1шт.

5

87408919

FITTING

NG-8 End; Incl. 87445404 O-ring

1шт.

6

87442270

FITTING

Includes 87445405 O-Ring

1шт.

87445405

O-RING

Not Illustrated

1шт.

7

87554367

Hose; 355mm (14 mm) ; Supply; Cut From S118466; Replaces 87443906 305 mm (12 in); Used on Some Models

1шт.

8

87443907

FUEL HOSE,12.70 mm ID x 450.00 mm, SAE 30R2 or SAE 30R7

Supply; Cut From S118466X

1шт.

9

87556963

Hose; 1825 mm (71.9 in); Supply; Cut From S118466; Replaces 87443909 1950 mm (76.75 in); Used on Some Models

1шт.

10

87443911

FUEL HOSE,9.53 mm ID x 2270.00 mm, SAE 30R2 or SAE 30R7

Return; Cut From S118400X

1шт.

11

194199A1

FUEL FILTER

Fuel, In-Line

1шт.

12

214-1708

HOSE CLAMP,#08, 0.5" - 0.91", Type M Worm

8шт.

15

515-23159

CLAMP,5/8", Insul, 3/8" Bolt

1шт.

16

515-24349

CLAMP,1 3/8", Insul, 7/16" Bolt

2шт.

17

515-25190

CLAMP,3/4", Insul, 1/2" Bolt

1шт.

18

515-25444

CLAMP,1 3/4", Insul, 7/16" Bolt

1шт.

19

614-8020

BOLT,Hex, M8 x 1.25 x 20mm

1шт.

20

614-10040

BOLT,Hex, M10 x 1.5 x 40mm, Cl 8.8, Full Thd

1шт.

21

614-12025

BOLT,Hex, M12 x 1.75 x 25mm, Cl 8.8, Full Thd

1шт.

22

711-10050

CARRIAGE BOLT,Sq Nk, M10 x 1.5 x 50mm, Cl 8.8

1шт.

23

814-12045

BOLT,Hex, M12 x 1.75 x 45mm, Cl 8.8

1шт.

24

832-10410

NUT,M10 x 1.5, Cl 8

2шт.

25

892-11008

LOCK WASHER,8mm ID

1шт.

26

892-11010

LOCK WASHER,M10

1шт.

27

892-11012

LOCK WASHER,M12

1шт.

28

895-15008

WASHER,9mm ID x 20mm OD x 1.6mm Thk

1шт.

29

895-15012

WASHER,M12 x 28 x 2.5

1шт.

30

H434289

MOUNTING CLIP,7/8”, Insulated, 1/2” Bolt

2шт.

31

L18331

CABLE TIE,375.9mm L, Nylon, Black

CABLE STRAP 15"

1шт.

32

M42296

SPACER,1/2" X-Strng Pipe x 1/2"

1-2шт.

35

87331721

SLEEVE

635 mm, No Longer Used, Not Illustrated; Replaced With 87340827 Sleeve, REF 37

1шт.

36

87331727

SLEEVE

305 mm, No Longer Used, Not Illustrated; Replaced With 87340827 Sleeve, REF 37

1шт.

37

87340827

SLEEVE

1350 mm

1шт.

Выбрано товаров: 34