Запчасти Case 850L (05-04) - TRACK ADJUSTER AND IDLER - MOUNTING (11) - TRACKS/STEERING

Схема запчастей Case 850L - (05-04) - TRACK ADJUSTER AND IDLER - MOUNTING (11) - TRACKS/STEERING
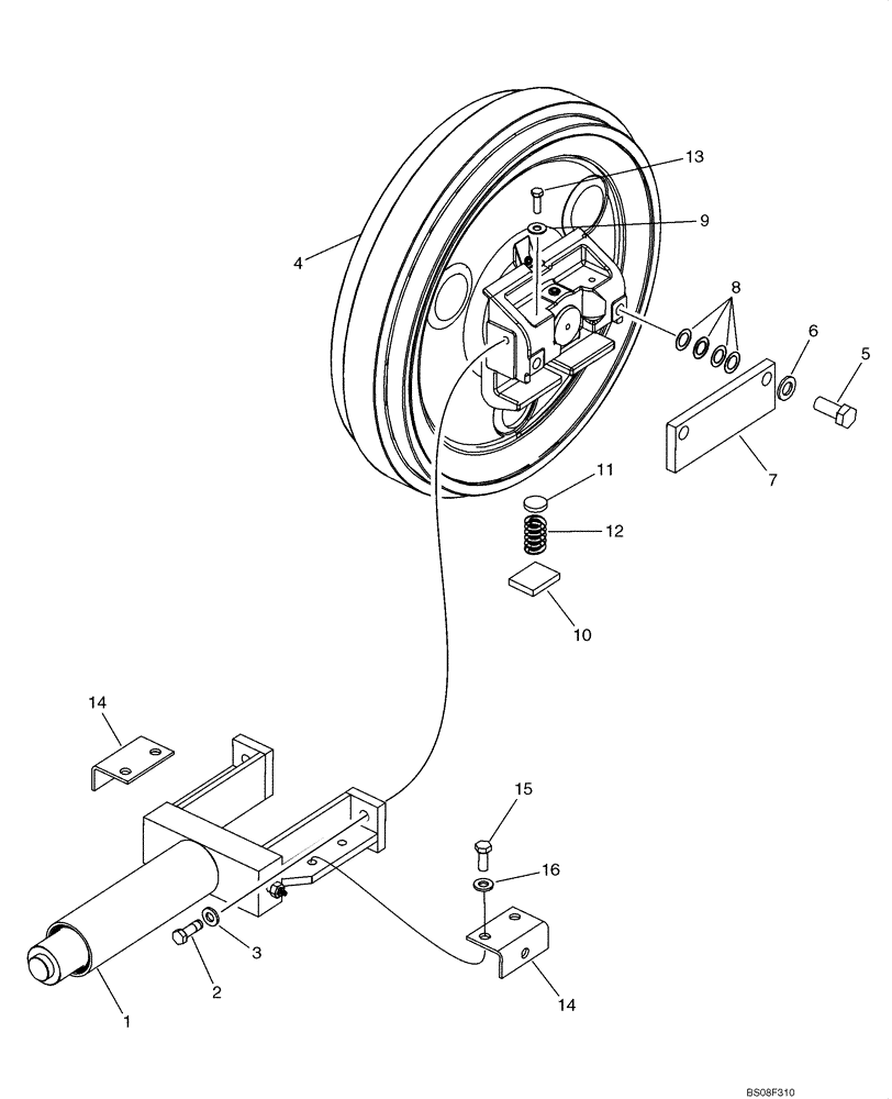
1
3
13
11
15
12
8
5
16
14
6
9
10
14
2
4
7
FIT
1:1
100%

Артикул

Название

Примечание

Количество

1

435383A1

YOKE

Adjuster; Right-Hand; See Figure 05-05

1шт.

1a

435384A1

YOKE

Adjuster; Left-Hand; See Figure 05-05; Not Illustrated

1шт.

2

410-9824

BOLT,Hex, 1/2" - 13 x 1 1/2", Gr 8

2шт.

3

496-21053

WASHER,17/32" x 1 1/16" x .134"

2шт.

4

87353998

IDLER, FRONT; See Figure 05-06, Not Available As An Assembly, Order Components

2шт.

5

413-1228

BOLT,Hex, 3/4" - 10 x 1-3/4", Gr 5

8шт.

6

496-11081

WASHER,13/16" x 1 1/2" x .134", HDN

8шт.

7

87353997

PLATE, TRACK

4шт.

8

D35268

SHIM,1/32" Thk

1шт.

9

495-21044

WASHER,3/8"

8шт.

10

106919A1

SPACER

8шт.

11

R33245

SPRING SEAT

8шт.

12

188866A1

SHOCK ABSORBER

8шт.

13

413-618

BOLT,Hex, 3/8" - 16 x 1-1/8", Gr 5

8шт.

14

430455A1

BRACKET

4шт.

15

413-820

BOLT,Hex, 1/2" - 13 x 1-1/4", Gr 5

8шт.

16

496-21053

WASHER,17/32" x 1 1/16" x .134"

8шт.

144393A3

KIT

Idler Wear Bar; Component Parts Not Serviced Separately; Not Illustrated

1шт.

Выбрано товаров: 18