Запчасти Case 750L (04-09) - HARNESS, ENGINE (RIGHT-HAND SIDE) - ALTERNATOR/STARTER (04) - ELECTRICAL SYSTEMS

Схема запчастей Case 750L - (04-09) - HARNESS, ENGINE (RIGHT-HAND SIDE) - ALTERNATOR/STARTER (04) - ELECTRICAL SYSTEMS
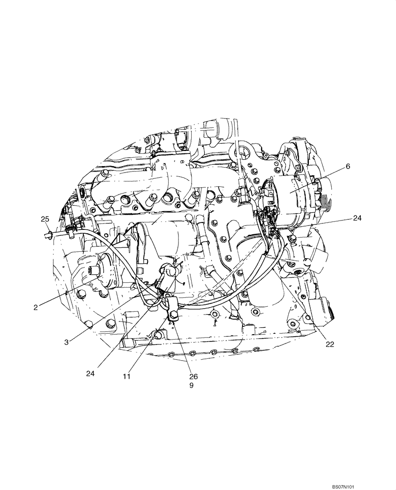
22
24
2
9
26
6
25
3
11
24
FIT
1:1
100%

Артикул

Название

Примечание

Количество

2

86992395

STARTER MOTOR,12V, 2.7kW

See Figure 04-01

1шт.

2

86992395R

REMAN-STARTER,12V, 2.7kW

750L Tier 3 (1/08)

1шт.

2

86992395C

CORE-STARTER,12V, 2.7kW

Return Number

1шт.

86992395GV

STARTER MOTOR,12V, 2.7kW

See Figure 04-01

1шт.

3

345-158

SEALANT

1шт.

6

87422777

ALTERNATOR,12V, 90A, W/ Pulley

See Figure 04-02

1шт.

6

87422777R

REMAN-ALTERNATOR

12V, 90A

1шт.

6

87422777C

CORE-ALTERNATOR

Return Number

1шт.

9

614-12025

BOLT,Hex, M12 x 1.75 x 25mm, Cl 8.8, Full Thd

1шт.

11

892-11012

LOCK WASHER,M12

1шт.

22

87678223

WIRE

WIRE/A, Serial Range: Starter-Alternator

1шт.

24

L126713

BOOT

Electrical

2шт.

25

L18331

CABLE TIE,375.9mm L, Nylon, Black

CABLE STRAP

3шт.

26

L71188

CLAMP,15.75mm ID, Coated, 13.46mm Bolt Hole, P Type

1шт.

Выбрано товаров: 14