Запчасти Case 650K (03-05) - FUEL LINES (03) - FUEL SYSTEM

Схема запчастей Case 650K - (03-05) - FUEL LINES (03) - FUEL SYSTEM
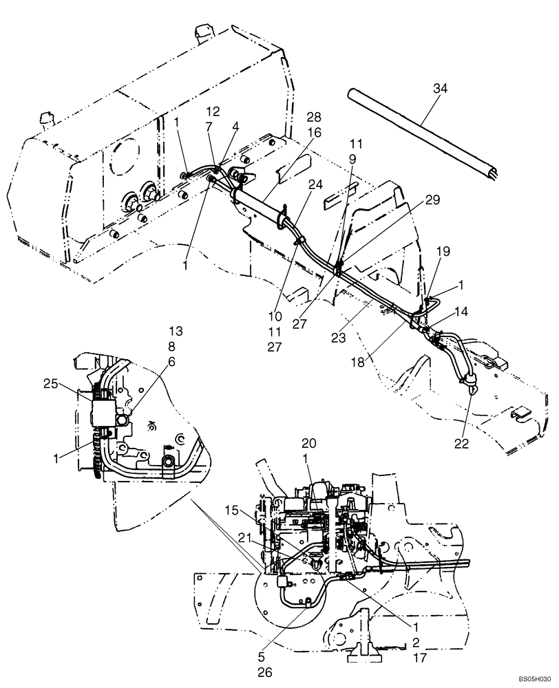
16
11
4
10
1
1
29
5
8
25
20
14
17
12
1
27
1
9
23
1
2
21
26
11
7
1
15
28
27
34
6
18
13
19
22
24
FIT
1:1
100%

Артикул

Название

Примечание

Количество

1

214-1708

HOSE CLAMP,#08, 0.5" - 0.91", Type M Worm

8шт.

2

217-168

FITTING,1/2" Hose Barb x 1/2" Male NPTF

2шт.

4

515-23159

CLAMP,5/8", Insul, 3/8" Bolt

1шт.

5

515-25190

CLAMP,3/4", Insul, 1/2" Bolt

1шт.

6

515-25444

CLAMP,1 3/4", Insul, 7/16" Bolt

1шт.

7

614-10040

BOLT,Hex, M10 x 1.5 x 40mm, Cl 8.8, Full Thd

1шт.

8

614-12025

BOLT,Hex, M12 x 1.75 x 25mm, Cl 8.8, Full Thd

1шт.

9

711-10050

CARRIAGE BOLT,Sq Nk, M10 x 1.5 x 50mm, Cl 8.8

1шт.

10

814-12045

BOLT,Hex, M12 x 1.75 x 45mm, Cl 8.8

1шт.

11

832-10410

NUT,M10 x 1.5, Cl 8

2шт.

12

892-11010

LOCK WASHER,M10

1шт.

13

892-11012

LOCK WASHER,M12

1шт.

14

87331700

CLAMP

1 dia, Replaces 49891

1шт.

15

8602557

FITTING,M12 x 1.5

1шт.

16

86983902

SLEEVE

450 mm (17-23/32 in), No Longer Used, Replaced With 87340827, Ref 34

1шт.

17

86984713

SHUT-OFF VALVE

Brass

1шт.

18

87310535

SLEEVE

200 mm

1шт.

19

87408919

FITTING

1шт.

20

87442270

FITTING

Includes 87445405 O-Ring

1шт.

87445405

O-RING

Not Illustrated

1шт.

21

87443906

FUEL HOSE,12.70 mm ID x 305.00 mm, SAE 30R2 or SAE 30R7

Supply; Cut From S118466X

1шт.

22

87443907

FUEL HOSE,12.70 mm ID x 450.00 mm, SAE 30R2 or SAE 30R7

Supply; Cut From S118466X

1шт.

23

87443908

FUEL HOSE,12.70 mm ID x 1815.00 mm, SAE 30R2 or SAE 30R7

Supply; Cut From S118466X

1шт.

24

87443910

FUEL HOSE,9.53 mm ID x 2185.00 mm, SAE 30R2 or SAE 30R7

Return; Cut From S118400X

1шт.

25

194199A1

FUEL FILTER

Fuel, In-Line

1шт.

26

605210R1

SPACER,1/2" X-Strng Pipe x 1 1/8"

1шт.

27

H434289

MOUNTING CLIP,7/8”, Insulated, 1/2” Bolt

2шт.

28

L18331

CABLE TIE,375.9mm L, Nylon, Black

CABLE STRAP 15"

1шт.

29

M42296

SPACER,1/2" X-Strng Pipe x 1/2"

If Used

1шт.

32

87331721

SLEEVE

635 mm, No Longer Used, Not Illustrated; Replaced With 87340827 Sleeve, REF 34

1шт.

33

87331727

SLEEVE

305 mm, No Longer Used, Not Illustrated; Replaced With 87340827 Sleeve, REF 34

1шт.

34

87340827

SLEEVE

1350 mm

1шт.

Выбрано товаров: 32