Запчасти Case 9007B (7-12) - DOZER BLADE CYLINDER (07) - BRAKES

Схема запчастей Case 9007B - (7-12) - DOZER BLADE CYLINDER (07) - BRAKES
FIT
1:1
100%

Артикул

Название

Примечание

Количество

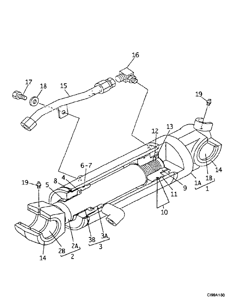
167834A1

CYLINDER ASSY.

Consists Of Ref. Numbers : 1-19

1шт.

1

168242A1

HYD TUBE

Tube, Cylinder, Consists Of Ref. Numbers : 1A, 1B

1шт.

Cylinder tube assy with bushing.

1шт.

1a

168243A1

HYD TUBE

TUBE cylinder

1шт.

1b

168234A1

BUSHING

1шт.

2

168237A1

PISTON ROD

Consists Of Ref. Numbers : 2A, 2B

1шт.

2a

168231A1

PISTON ROD

Stem

1шт.

2b

168234A1

BUSHING

1шт.

3

168238A1

CYLINDER END CAP

Gland, Consists Of Ref. Numbers : 3A, 3B

1шт.

3a

168245A1

CYLINDER END CAP

Gland

1шт.

3b

168235A1

BUSHING

1шт.

4

168230A1

SEALING RING

1шт.

5

168232A1

WIPER SEAL

Wiper

1шт.

6

154713A1

O-RING

1шт.

7

160809A1

BACK-UP RING

1шт.

8

154719A1

O-RING

1шт.

9

168240A1

JACK PISTON

Piston, Cylinder

1шт.

10

160823A1

SEALING RING

SEALRING Seal Assy

1шт.

11

168233A1

RING

1шт.

12

156222A1

SCREW

1шт.

13

155976A1

BALL

1шт.

14

166798A1

WIPER SEAL

Wiper

4шт.

15

168239A1

HYD TUBE

1шт.

16

168236A1

ELBOW

1шт.

17

167010A1

BOLT

Screw

1шт.

18

167007A1

WASHER

1шт.

19

153630A1

LUBE NIPPLE

Fitting, Grease

2шт.

168241A1

SEAL KIT

Package, Seals, Consists Of Ref. Numbers : 4-8, 10, 11

1шт.

Выбрано товаров: 28