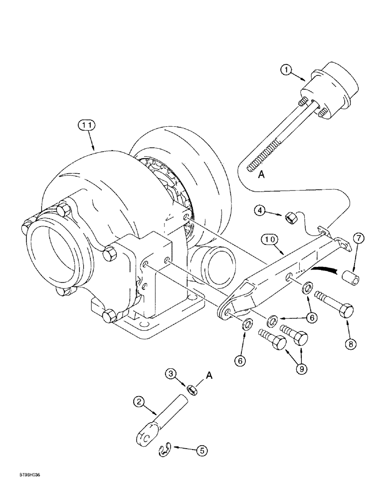
Запчасти Case 9010B (2-048) - WASTEGATE ACTUATOR, 4TA-390 EMISSIONS CERTIFIED ENGINE, *P.I.N. DAC01#2001 AND AFTER (02) - ENGINE

Схема запчастей Case 9010B - (2-048) - WASTEGATE ACTUATOR, 4TA-390 EMISSIONS CERTIFIED ENGINE, *P.I.N. DAC01#2001 AND AFTER (02) - ENGINE
8
6
6
10
7
2
9
4
3
1
5
1
FIT
1:1
100%

Артикул

Название

Примечание

Количество

J802906

TURBOCHARGER

KIT - turbocharger, includes all parts shown below and on Figure 2-46

1шт.

JR802906

REMAN-TURBOCHARGER

Remanufactured Turbocharger

1шт.

JC537751

CORE-TURBOCHARGER

Return Part Number

1шт.

1

J537561

ACTUATOR

ACTUATOR - turbo wastegate

1шт.

2

J528177

LINK

LINK - adjusting

1шт.

3

425-155

JAM NUT,Jam, 5/16"-24, G5

NUT - hex, jam, 5/16 inch NF

1шт.

4

J528204

LOCK NUT

NUT - lock

2шт.

5

J528221

CIRCLIP

RING - retaining

1шт.

7

J532195

SPACER,9.38mm ID x 16.03mm OD x 13.7mm L

SPACER - mounting, short, 13,6 mm

1шт.

8

814-8035

BOLT,Hex, M8 x 1.25 x 35mm, Cl 8.8

BOLT - hex, 8 - 1.25 x 35 mm

1шт.

9

614-8020

BOLT,Hex, M8 x 1.25 x 20mm

BOLT - hex, full threads, 8 - 1.25 x 20 mm

2шт.

10

J535203

SUPPORT

BRACKET - wastegate actuator

1шт.

11

NSS

NOT SOLD SEPARAT

HOUSING - turbine

1шт.

6

895-11008

WASHER,9mm ID x 16mm OD x 1.6mm Thk

WASHER - flat, 9 x 17 x 1.6 mm

3шт.

Выбрано товаров: 14