Запчасти Case 9050 (3-12) - FUEL INJECTION PUMP AND MOUNTING (03) - FUEL SYSTEM

Схема запчастей Case 9050 - (3-12) - FUEL INJECTION PUMP AND MOUNTING (03) - FUEL SYSTEM
FIT
1:1
100%

Артикул

Название

Примечание

Количество

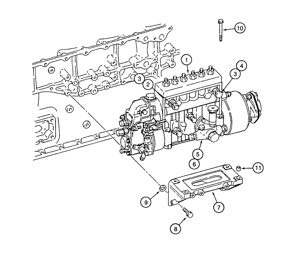
1

240115A1

PUMP, FUEL INJECTION

PUMP, INJECTION Includes: injection pump, timer, fuel feed pump, governor and coupling, was 133423A1, Includes: Ref. 2 - 6

1шт.

2

134380A1

VALVE

injection pump body

1шт.

3

133455A1

GASKET

banjo bolt and valve

4шт.

4

133451A1

BOLT

BOLT, EYE banjo hex injection pump body

1шт.

5

133424A1

FEED PUMP

1шт.

6

133453A1

GASKET

feed pump mounting

1шт.

7

133425A1

BRACKET

pump mounting

1шт.

8

133276A1

BOLT,Hex Flg, M10 x 35mm

hex, flange 10 x 35 mm

4шт.

9

133429A1

SHIM

0.1 mm thick

1шт.

10

132669A1

BOLT,Hex Flg, M10 x 85mm

hex, flange 10 x 85 mm

4шт.

11

133430A1

BUSHING

injection pump 10 x 9 mm

2шт.

Выбрано товаров: 11