Запчасти Case C90R (NH090-07[01]) - BODY - PIVOT PINS - CUTTER CRUSHER C90B - C90R

Схема запчастей Case C90R - (NH090-07[01]) - BODY - PIVOT PINS - CUTTER CRUSHER C90B - C90R
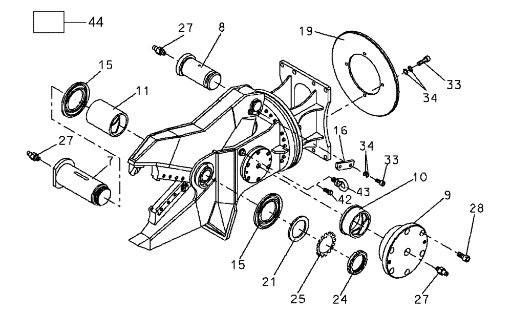
21
11
27
33
15
42
28
16
9
10
27
19
43
25
34
33
15
34
8
24
44
27
FIT
1:1
100%

Артикул

Название

Примечание

Количество

7

NSS

NOT SOLD SEPARAT

1шт.

8

NSS

NOT SOLD SEPARAT

1шт.

9

NSS

NOT SOLD SEPARAT

2шт.

10

NSS

NOT SOLD SEPARAT

2шт.

11

87684091

BUSHING

1шт.

15

87684090

SPACER

2шт.

16

NSS

NOT SOLD SEPARAT

1шт.

19

NSS

NOT SOLD SEPARAT

1шт.

21

87684092

WASHER

1шт.

24

NSS

NOT SOLD SEPARAT

KM12 M60 x 2 SKF

1шт.

25

87684115

WASHER

MB12

1шт.

27

86504104

LUBE NIPPLE,1/4" x .56" lg, Drive

R 1/8

4шт.

28

NSS

NOT SOLD SEPARAT

M12 x 25-8.8 DIN 912

12шт.

33

87625924

HEX SOC SCREW

M8 x 25-8.8 DIN 912

6шт.

34

NSS

NOT SOLD SEPARAT

M8 NORD-LOCK

6шт.

42

352313A1

HEX SOC SCREW

M16 x 30-8.8 DIN 933

2шт.

43

NSS

NOT SOLD SEPARAT

M16 DIN 580

1шт.

44

87684108

DECAL

1шт.

Выбрано товаров: 18