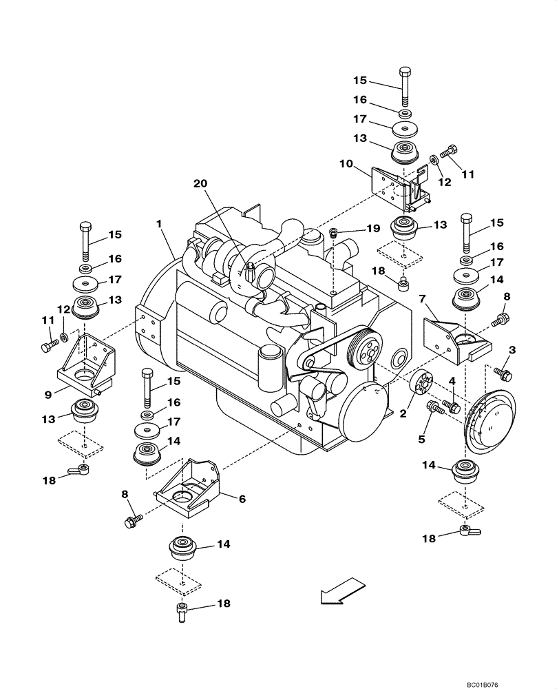
Запчасти Case CX130 (02-01) - ENGINE MOUNTING (02) - ENGINE

Схема запчастей Case CX130 - (02-01) - ENGINE MOUNTING (02) - ENGINE
18
15
19
14
2
5
17
14
18
17
15
16
16
16
13
13
7
18
12
11
13
11
15
9
8
14
1
14
20
12
4
8
6
17
10
13
15
18
17
16
3
FIT
1:1
100%

Артикул

Название

Примечание

Количество

1

379541A1

ENGINE ASSEMBLY

ENGINE ASSY See Figure 02-06 - 02-25, 03-04 - 03-09

1шт.

2

KNH0872

SPACER

1шт.

3

627-10020

BOLT,Hex, M10 x 1.5 x 20mm, Cl 10.9, Full Thd

4шт.

896-11010

WASHER,11mm ID x 21mm OD x 2.5mm Thk

4шт.

4

627-10030

BOLT,Hex, M10 x 1.5 x 30mm, Cl 10.9, Full Thd

4шт.

5

627-8016

BOLT,Hex, M8 x 1.25 x 16mm, Cl 10.9, Full Thd

6шт.

896-15008

WASHER,9mm ID x 21mm OD x 2.5mm Thk

6шт.

6

KNH0871

ENGINE MOUNT

1шт.

7

KRH1398

ENGINE MOUNT

1шт.

8

627-12030

BOLT,Hex, M12 x 1.75 x 30mm, Cl 10.9, Full Thd

6шт.

896-11012

WASHER,13.5mm ID x 24mm OD x 3mm Thk

6шт.

9

KRH1399

ENGINE MOUNT

1шт.

10

KNH0870

ENGINE MOUNT

1шт.

11

627-12035

BOLT,Hex, M12 x 1.75 x 35mm, Cl 10.9, Full Thd

8шт.

12

150811A1

WASHER

M12

8шт.

13

KNH0755

RUBBER SEAL

4шт.

14

KRH1226

SILENTBLOC

4шт.

15

828-16140

BOLT,Hex, M16 x 2 x 140mm, Cl 10.9

4шт.

16

150814A1

WASHER,17mm ID x 32mm OD x 4.5mm Thk

4шт.

17

KRH1256

PLATE

4шт.

18

KRH1251

SPECIAL NUT

M16

4шт.

19

KHH0431

BUSHING

1шт.

20

157916A1

CLAMP

1шт.

Выбрано товаров: 23