Запчасти Case CX135SR (08-03) - PUMP AND COUPLING - MODELS WITH DOZER BLADE (08) - HYDRAULICS

Схема запчастей Case CX135SR - (08-03) - PUMP AND COUPLING - MODELS WITH DOZER BLADE (08) - HYDRAULICS
FIT
1:1
100%

Артикул

Название

Примечание

Количество

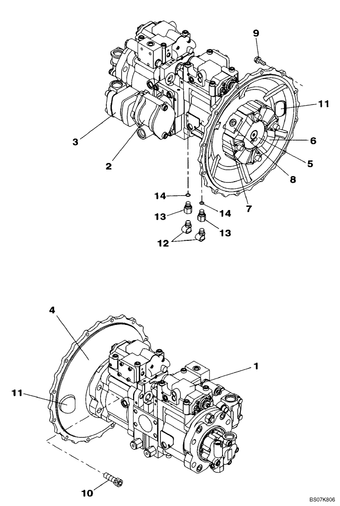
1

KMJ11140

HYDRAULIC PUMP

See Fig 08-93, 08-92 02 - 08-92 05

1шт.

1

KMJ11140R

REMAN-HYD PUMP

CX135SR CRAWLER EXCAVATOR TIER 3, PUMP AND COUPLING - MODELS WITH DOZER BLADE (3/08-)

1шт.

1

KMJ11140C

CORE-HYDRAULIC PUMP

Return Number

1шт.

2

KMJ2983

REPAIR KIT

See Figure 08-92 05

1шт.

3

KMJ11300

HYDRAULIC PUMP

1шт.

4

KNJ3028

FLANGE

1шт.

5

KNJ10641

FLEXIBLE COUPLING

Coupling, Incl 6 - 8

1шт.

6

NSS

NOT SOLD SEPARAT

ELEMENT

1шт.

7

NSS

NOT SOLD SEPARAT

INSERT, COUPLING

4шт.

8

NSS

NOT SOLD SEPARAT

INSERT, COUPLING

1шт.

9

166347A1

BOLT,Sems, M10 x 30mm

M10X30

9шт.

10

862-16050

HEX SOC SCREW,M16 x 50mm, Cl 12.9

4шт.

11

KHJ2656

GROMMET

RUBBER

2шт.

12

1541849C1

COUPLING

2шт.

13

KHJ2620

BUSHING

2шт.

14

154467A1

O-RING,10.8mm ID x 2.4mm Width

1шт.

Выбрано товаров: 0