Запчасти Case CX160 (08-82) - KLJ0606 PUMP ASSY, HYDRAULIC (08) - HYDRAULICS

Схема запчастей Case CX160 - (08-82) - KLJ0606 PUMP ASSY, HYDRAULIC (08) - HYDRAULICS
47
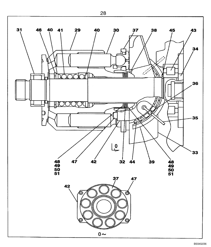
28
48
36
39
51
48
35
46
41
33
29
45
49
40
43
34
49
50
50
30
47
38
31
44
37
40
42
51
37
42
32
FIT
1:1
100%

Артикул

Название

Примечание

Количество

KLJ0606

PUMP, HYDRAULIC

Includes All Parts on Figures 08-80 - 08-87

1шт.

87341972

REMAN-HYD PUMP

Remanufactured, HYDRAULIC PUMP

1шт.

87341975

CORE-HYDRAULIC PUMP

Return Number

1шт.

28

LU00090

ROTOR

Incl. 29 - 51

1шт.

29

LS00141

CYLINDER BLOCK

1шт.

30

LJ00771

PISTON

9шт.

31

LB00560

SPLINED COUPLING

1шт.

32

LG00351

SPRING

1шт.

33

LS00136

HANGER

1шт.

34

LB00564

SHAFT

1шт.

35

LA00717

SPECIAL PIN

4шт.

36

LS00137

GUIDE

4шт.

37

LH00258

RETAINER

1шт.

38

LS00138

GUIDE

1шт.

39

LS00139

GUIDE

1шт.

40

LH00259

SHIM

2шт.

41

LG00352

COMPRESSION SPRING

1шт.

42

LR00596

PLATE

2шт.

43

LB00562

BEARING, ROLLER, CYL

Rolling

1шт.

44

LB00563

ROLLER BEARING

Rolling

1шт.

45

800-1135

SNAP RING,M35, Ext

1шт.

46

LA00719

RING, SNAP

RING SNAP

1шт.

47

LA00720

BOLT,Hex Skt Hd

Hex Socket Head

4шт.

48

LH00260

SHIM

1шт.

49

LH00261

SHIM

2шт.

50

LH00262

SHIM

1шт.

51

LH00263

SHIM

1шт.

Выбрано товаров: 27