Запчасти Case CX80 (09-44) - BOOM - STANDARD (09) - CHASSIS

Схема запчастей Case CX80 - (09-44) - BOOM - STANDARD (09) - CHASSIS
18
36
23
3
22
25
10
9
14
35
39
30
19
35
38
25
38
6
27
24
32
34
4
7
8
23
31
26
34
5
3
12
3
33
16
2
21
37
18
33
28
38
29
12
18
16
4
15
FIT
1:1
100%

Артикул

Название

Примечание

Количество

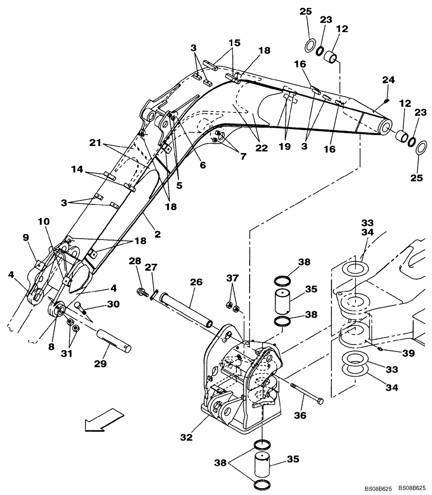
1

KAV2833

BOOM

Incl. 2 -

1шт.

2

NSS

NOT SOLD SEPARAT

Boom

1шт.

3

NSS

NOT SOLD SEPARAT

Bar Base

6шт.

4

NSS

NOT SOLD SEPARAT

Boss

2шт.

5

NSS

NOT SOLD SEPARAT

Bar Base

2шт.

6

NSS

NOT SOLD SEPARAT

Bar Base

1шт.

7

NSS

NOT SOLD SEPARAT

Bar Base

2шт.

8

NSS

NOT SOLD SEPARAT

Collar

1шт.

9

NSS

NOT SOLD SEPARAT

Bar Base

1шт.

10

NSS

NOT SOLD SEPARAT

Bar Base

1шт.

11

NSS

NOT SOLD SEPARAT

Boom

1шт.

12

KAV2045

BUSHING

2шт.

13

NSS

NOT SOLD SEPARAT

Boom

1шт.

14

NSS

NOT SOLD SEPARAT

Bar Base

2шт.

15

NSS

NOT SOLD SEPARAT

Bar Base

2шт.

16

NSS

NOT SOLD SEPARAT

Bar Base

2шт.

17

NSS

NOT SOLD SEPARAT

Boom

1шт.

18

NSS

NOT SOLD SEPARAT

Bar Base

5шт.

19

NSS

NOT SOLD SEPARAT

Bar Base

2шт.

21

NSS

NOT SOLD SEPARAT

Plate

2шт.

22

NSS

NOT SOLD SEPARAT

Plate

2шт.

23

162999A1

SEAL

2шт.

24

153631A1

LUBE NIPPLE,1/8"-27 NPT

1шт.

25

161643A1

SHIM,66mm ID x 130mm OD x 1.2mm Thk

1шт.

26

KAV2781

PIN

1шт.

27

KHV0456

PLATE

1шт.

28

166351A1

BOLT,Sems, M10 x 20mm

M10 x 20

2шт.

29

169069A1

PIN

1шт.

30

514-1035

BOLT,Hex, M16 x 1.5 x 120mm, Cl 10.9

Hex, M16 x 1.5 x 120, 10.9

1шт.

31

829-13416

NUT,M16 x 1.5, Cl 10

M16 x 1.5; 10

2шт.

32

KAV2820

HOLDER

For Assembly

1шт.

33

KAV2824

SHIM,2.8mm Thk

2шт.

34

KAV2823

SHIM,3.2mm Thk

1шт.

35

KAV2834

PIN

2шт.

36

KHV0508

BOLT

M12 x 1.25 x 250

2шт.

37

172R012VR

NUT

M12 x 1.25

4шт.

38

162103A1

SEAL,110mm ID x 125mm OD x 5mm Thk

4шт.

39

153630A1

LUBE NIPPLE

2шт.

Выбрано товаров: 38