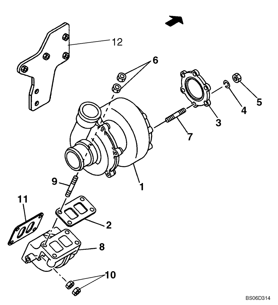
Запчасти Case CX800 (02-13) - TURBOCHARGER - EXHAUST PIPE (02) - ENGINE

Схема запчастей Case CX800 - (02-13) - TURBOCHARGER - EXHAUST PIPE (02) - ENGINE
3
6
11
12
10
5
7
4
9
2
8
1
FIT
1:1
100%

Артикул

Название

Примечание

Количество

Isuzu 6WG1TC Emissions Certified Engine

1шт.

1

426255A1

TURBOCHARGER

See Figure 02-14

1шт.

2

426256A1

MANIFOLD GASKET

1шт.

3

426257A1

MANIFOLD GASKET

1шт.

4

426259A1

WASHER

6шт.

5

289065A1

NUT

6шт.

6

426260A1

NUT

M10

8шт.

7

426261A1

STUD

M12 x 115

6шт.

8

426262A1

ADAPTER

1шт.

9

426263A1

STUD

4шт.

10

426260A1

NUT

M10

8шт.

11

426256A1

MANIFOLD GASKET

1шт.

12

443710A1

SUPPORT

1шт.

Выбрано товаров: 13