Запчасти Case CX800 (06-003-00[01]) - MOTOR ASSY - TRACK DRIVE (06) - POWER TRAIN

Схема запчастей Case CX800 - (06-003-00[01]) - MOTOR ASSY - TRACK DRIVE (06) - POWER TRAIN
59
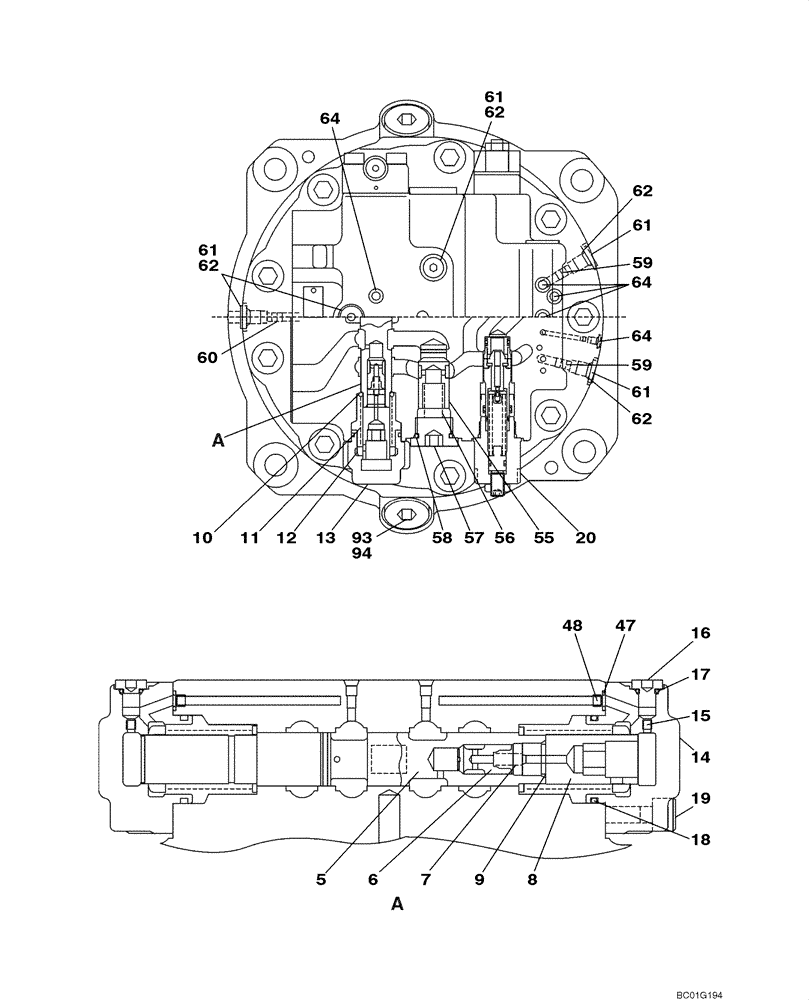
8
13
17
9
57
20
62
64
48
6
10
16
64
61
12
62
5
62
61
58
19
11
64
55
94
56
61
47
18
59
60
61
7
93
14
15
62
FIT
1:1
100%

Артикул

Название

Примечание

Количество

Inlet And Outlet

1шт.

KUA0282

MOTOR, HYDRAULIC

Incl. 5 - 94, Also Includes Parts On Figures 06-004-00, 06-005-00

1шт.

5

NSS

NOT SOLD SEPARAT

Spool

1шт.

6

NSS

NOT SOLD SEPARAT

Valve, Check

2шт.

7

NSS

NOT SOLD SEPARAT

Spring

2шт.

8

NSS

NOT SOLD SEPARAT

Plug, Incl. 9

2шт.

9

154475A1

O-RING

1шт.

10

156109A1

SPRING SEAT

2шт.

11

LG00082

SPRING

2шт.

12

LR00736

BUSHING

2шт.

13

NSS

NOT SOLD SEPARAT

Cap Assy, Incl. 14 - 19

2шт.

14

NSS

NOT SOLD SEPARAT

Cap

1шт.

15

LPP0094

ORIFICE

1шт.

16

164024A1

PLUG

1шт.

17

154455A1

O-RING

1шт.

18

154569A1

O-RING

1шт.

19

863-12050

HEX SOC SCREW,M12 x 50mm, Cl 12.9

4шт.

20

NSS

NOT SOLD SEPARAT

Valve, Relief, See Figure 06-005-00, REF 21 - 37

2шт.

38

NSS

NOT SOLD SEPARAT

Valve, Pressure, See Figure 06-005-00, REF 39 - 46

1шт.

47

154451A1

O-RING

2шт.

48

156880A1

ORIFICE

2шт.

55

LJ00120

CHECK VALVE

2шт.

56

LG00080

SPRING

2шт.

57

LK00066

PLUG

2шт.

58

154523A1

O-RING

2шт.

59

NSS

NOT SOLD SEPARAT

Orifice

2шт.

60

NSS

NOT SOLD SEPARAT

Orifice

1шт.

61

161773A1

PLUG

4шт.

62

154467A1

O-RING,10.8mm ID x 2.4mm Width

4шт.

64

163548A1

PLUG

5шт.

93

163553A1

PLUG

2шт.

94

154503A1

O-RING

2шт.

Выбрано товаров: 32