Качественные детали и логистика
Оригинальные и аналоговые запчасти с доставкой по России, Казахстану и Беларуси
©2022 PartSell ООО "Система" ИНН 2463123282 ОГРН 1212400004838
Центральный офис: г. Красноярск, Академика Киренского, д.87, пом.4
Телефон: 8 (800) 777-65-74 Email: zakaz@partsell.ru
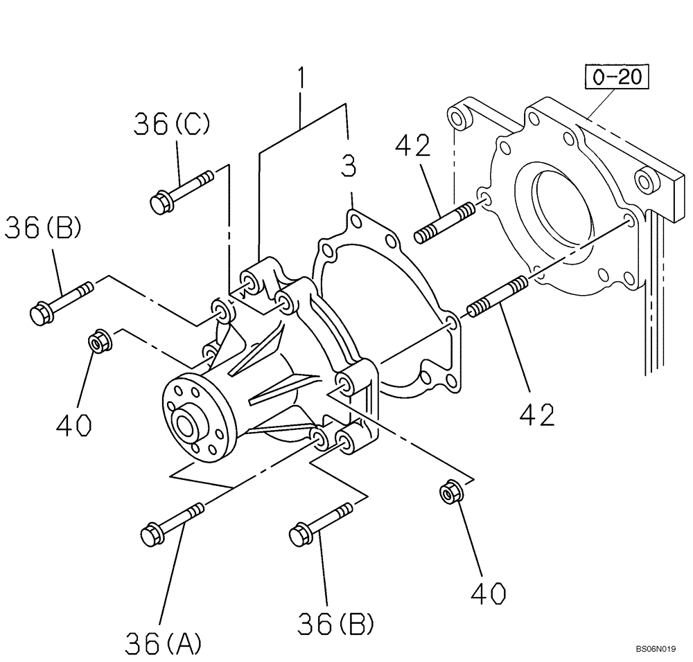
(02-24) - WATER PUMP SYSTEM
№
Артикул
Название
Примечание
Количество
0-20
REF
INSTRUCTION
See Figure 02-19
1шт.
1
87596435
WATER PUMP
Incl. 3
87596435R
REMAN-WATER PUMP
CX210BNLC CRAWLER EXCAVATOR TIER 3 (NA) (1/07-)
87596435C
CORE-WATER PUMP
Return Number
3
87596439
GASKET
36a
87596450
BOLT
2шт.
36b
87596455
36c
87596456
40
87595271
NUT
42
87596462
STUD
Выбрано товаров: 0