Запчасти Case CX240BLR (02-01) - ENGINE MOUNTING (02) - ENGINE

Схема запчастей Case CX240BLR - (02-01) - ENGINE MOUNTING (02) - ENGINE
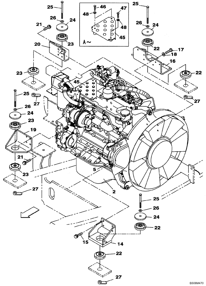
23
20
16
48
27
21
27
15
26
22
23
22
5
21
46
27
48
24
24
25
23
24
45
45
18
47
2
24
14
19
25
22
25
23
26
26
25
27
17
22
26
FIT
1:1
100%

Артикул

Название

Примечание

Количество

2

KBH10790

ENGINE

See Figures 02-06 - 02-34, 03-04 - 03-09, 04-01 - 04-04

1шт.

2

47609664ER

REMAN-BASIC ENGINE

Complete Engine Less Fuel, Exhaust, Alternator and Starter

1шт.

2

47609664EPAC

CORE-BASIC ENGINE

Return Number

1шт.

14

KRH10990

ENGINE MOUNT

1шт.

15

166347A1

BOLT,Sems, M10 x 30mm

4шт.

16

KRH11000

ENGINE MOUNT

1шт.

17

627-10035

BOLT,Hex, M10 x 1.5 x 35mm, Cl 10.9, Full Thd

5шт.

18

150409A1

WASHER

5шт.

19

KRH10130

ENGINE MOUNT

1шт.

20

KRH10140

ENGINE MOUNT

1шт.

21

166373A1

BOLT,Sems, M16 x 40mm

8шт.

22

KRH10870

SILENTBLOC

4шт.

23

KRH10860

RUBBER MOUNTING

4шт.

24

KRH10190

PLATE

4шт.

25

827-16130

BOLT,Hex, M16 x 2 x 130mm, Cl 10.9

4шт.

26

150814A1

WASHER,17mm ID x 32mm OD x 4.5mm Thk

4шт.

27

KRH1251

SPECIAL NUT

4шт.

45

KRH11050

STEP

1шт.

46

827-8070

BOLT,Hex, M8 x 1.25 x 70mm, Cl 10.9

2шт.

47

827-8040

BOLT,Hex, M8 x 1.25 x 40mm, Cl 10.9

1шт.

48

153081A1

WASHER

3шт.

Выбрано товаров: 21