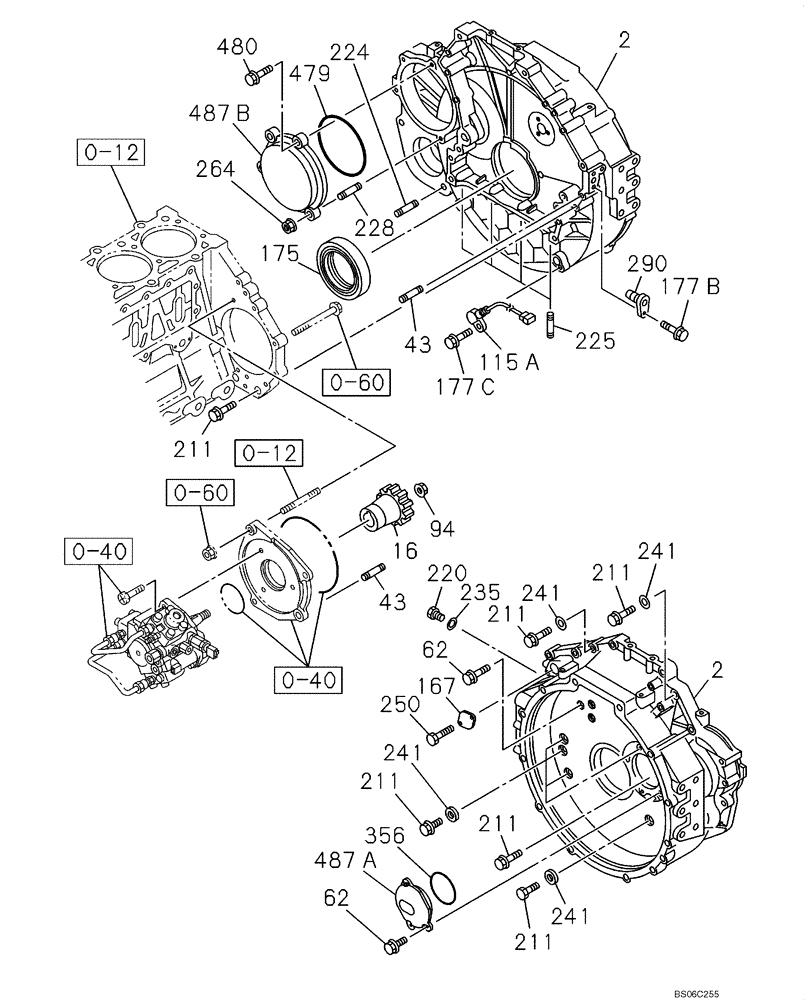
Запчасти Case CX350B (02-15) - ENGINE FLYWHEEL HOUSING (02) - ENGINE

Схема запчастей Case CX350B - (02-15) - ENGINE FLYWHEEL HOUSING (02) - ENGINE
177b
211
250
211
0-12
0-60
0-40
225
228
241
62
43
2
94
43
16
290
175
211
241
177c
2
0-12
241
356
487b
115a
0-60
480
167
211
487a
211
224
264
235
62
220
0-40
479
211
241
FIT
1:1
100%

Артикул

Название

Примечание

Количество

0-12

REF

INSTRUCTION

See Figure 02-11

1шт.

0-40

REF

INSTRUCTION

See Figure 03-03

1шт.

0-60

REF

INSTRUCTION

See Figure 04-14

1шт.

2

87378537

HOUSING

1шт.

16

87378538

GEAR

1шт.

43

87379589

STUD

1шт.

62

437844A1

FLANGE BOLT

M8 x 14

3шт.

94

289044A1

NUT

1шт.

115a

87336454

SENSOR

1шт.

167

87379591

COVER

1шт.

175

87336448

SEAL

1шт.

177b

87595952

BOLT

Replaces 288982A1

1шт.

177c

288694A1

BOLT

M10 x 12

1шт.

211

437840A1

BOLT

M12 x 60

1шт.

211

426461A1

BOLT

M10 x 50

1шт.

211

438086A1

FLANGE BOLT

M14 x 27

1шт.

211

438178A1

BOLT

M12 x 70

11шт.

220

87378569

PLUG

1шт.

224

419947A1

STUD

2шт.

225

438130A1

STUD

4шт.

228

289995A1

STUD

1шт.

235

289093A1

PACKING

1шт.

241

438083A1

WASHER

12шт.

250

426626A1

BOLT

M8 x 18

2шт.

264

87379726

NUT

1шт.

290

87379727

PLUG

1шт.

356

438091A1

GASKET

1шт.

479

437878A1

GASKET

1шт.

480

437855A1

BOLT

3шт.

487a

438096A1

COVER

1шт.

487b

438175A1

COVER

1шт.

Выбрано товаров: 31