Запчасти Case CX160C (35.106.AD[06]) - HYDRAULIC PUMP - COMPONENTS (35) - HYDRAULIC SYSTEMS

Схема запчастей Case CX160C - (35.106.AD[06]) - HYDRAULIC PUMP - COMPONENTS (35) - HYDRAULIC SYSTEMS
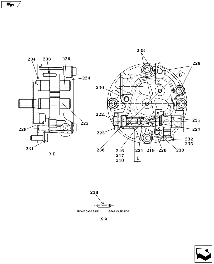
230
224
231
218
234
219
221
222
227
229
232
238
217
223
226
225
233
228
220
236
237
230
216
238
home
235
FIT
1:1
100%

Артикул

Название

Примечание

Количество

216

LJ019320

PUMP

Incl 217 - 238

1шт.

216

LJ019320R

REMAN-HYD PUMP

CX160C CRAWLER EXCAVATOR - TIER 4 (NA) (4/12-)

1шт.

216

LJ019320C

CORE-HYDRAULIC PUMP

Return Number

1шт.

217

LJ019210

POPPET

1шт.

218

NSS

NOT SOLD SEPARAT

Incl in 216

1шт.

219

NSS

NOT SOLD SEPARAT

Incl in 216

1шт.

220

LE01175

RING

1шт.

221

LG00536

SPRING

1шт.

222

LF00043

ADJUSTER

1шт.

223

163662A1

LOCK NUT

1шт.

224

NSS

NOT SOLD SEPARAT

Incl in 216

1шт.

225

NSS

NOT SOLD SEPARAT

Incl in 216

1шт.

226

NSS

NOT SOLD SEPARAT

Incl in 216

1шт.

227

163663A1

FILTER

1шт.

228

NSS

NOT SOLD SEPARAT

Incl in 216

1шт.

229

163664A1

FLANGE BOLT,Hex Skt, M8 x 50mm

2шт.

230

163665A1

FLANGE BOLT,Hex Skt, M8 x 60mm

2шт.

231

163666A1

FLANGE BOLT

4шт.

232

155496A1

PLUG

1шт.

233

163667A1

SEALING RING

1шт.

234

LE015250

O-RING

1шт.

235

154467A1

O-RING,10.8mm ID x 2.4mm Width

1шт.

236

154483A1

O-RING

1шт.

237

163668A1

RING, LOCKING

1шт.

238

TA00048

SPECIAL PIN

2шт.

Выбрано товаров: 25