Запчасти Case CX160C (35.352.AL[01]) - SWING MOTOR - COMPONENTS (35) - HYDRAULIC SYSTEMS

Схема запчастей Case CX160C - (35.352.AL[01]) - SWING MOTOR - COMPONENTS (35) - HYDRAULIC SYSTEMS
1
2
8
3
11
3
1
9
3
20
39
10
6
2
8
2
2
7
3
13
0
3
26
29
41
17
3
1
12
3
1
2
5
4
5
1
1
33
28
1
3
2
4
3
0
16
4
34
0
9
45
23
9
3
37
36
19
5
9
1
4
5
22
home
18
1
2
7
15
1
0
1
25
35
4
4
3
19
4
2
2
40
42
3
31
2
9
1
4
6
30
2
7
7
4
3
2
6
2
43
44
1
1
1
38
1
2
8
21
2
27
2
24
32
14
3
5
4
8
FIT
1:1
100%

Артикул

Название

Примечание

Количество

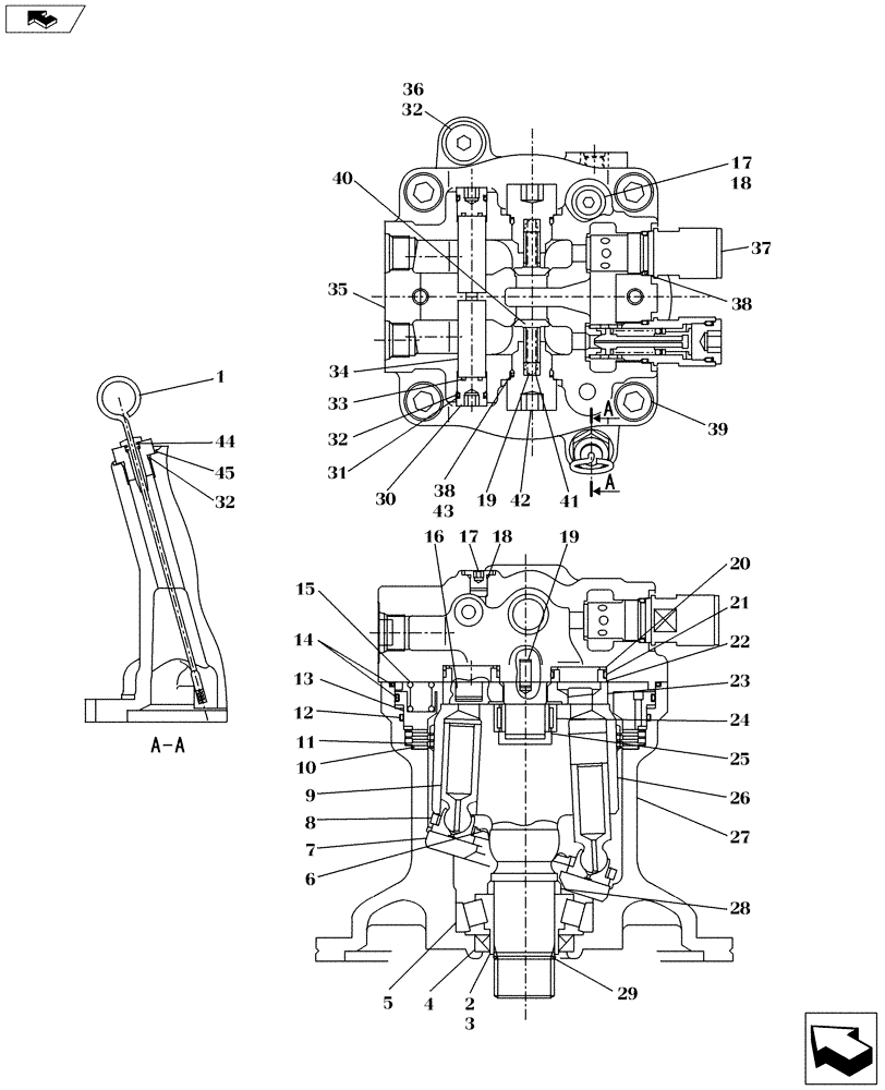
1

KRC10030

DIPSTICK

1шт.

2

LJ014660

HYDRAULIC MOTOR

Incl 3 - 45

1шт.

2

KLC10060R

REMAN-HYD MOTOR

CX160C CRAWLER EXCAVATOR, TIER 4 (NA) (4/12-), Reman for New PN LJ014660

1шт.

2

KLC10060R

REMAN-HYD MOTOR

Return Number

1шт.

3

155620A1

SPACER

1шт.

4

155106A1

OIL SEAL

1шт.

5

156133A1

TAPERED BEARING,45mm ID x 100mm OD x 27.25mm W

1шт.

6

156080A1

SPRING

1шт.

7

155616A1

PLATE

1шт.

8

155617A1

PLATE

1шт.

9

NSS

NOT SOLD SEPARAT

Incl in 2

9шт.

10

155619A1

PLATE

3шт.

11

155618A1

PLATE

3шт.

12

155198A1

O-RING

1шт.

13

LPM0116

PISTON

1шт.

14

155199A1

O-RING

2шт.

15

156082A1

SPRING

20шт.

16

LJ00723

PISTON

2шт.

17

160306A1

CAP

3шт.

18

154467A1

O-RING,10.8mm ID x 2.4mm Width

3шт.

19

160101A1

COTTER PIN

2шт.

20

LG00337

SPRING

4шт.

21

LE00776

RING

4шт.

22

LB00544

BUSHING

4шт.

23

LR014920

PLATE

1шт.

24

156134A1

NEEDLE BEARING,Needle, 30mm ID x 45mm OD x 20mm W

1шт.

25

155614A1

RING, LOCKING

1шт.

26

NSS

NOT SOLD SEPARAT

Incl in 2

1шт.

27

NSS

NOT SOLD SEPARAT

Incl in 2

1шт.

28

165745A1

COLLAR

1шт.

29

155613A1

RING, LOCKING

1шт.

30

LZC0156

CAP

2шт.

31

166176A1

BACK-UP RING

2шт.

32

154487A1

O-RING

4шт.

33

154471A1

O-RING

2шт.

34

LK005600

PLUG

2шт.

35

NSS

NOT SOLD SEPARAT

Incl in 2

1шт.

36

160903A1

CAP

1шт.

37

KRC0184

VALVE, PRESSURE RELI

2шт.

38

154515A1

O-RING

4шт.

39

863-16060

HEX SOC SCREW,M16 x 60mm, Cl 12.9

4шт.

40

155944A1

PLUNGER

2шт.

41

156079A1

SPRING

2шт.

42

156305A1

CAP

2шт.

43

153991A1

BACK-UP RING

2шт.

44

155201A1

O-RING

1шт.

45

LR00895

CAP

1шт.

Выбрано товаров: 47