Запчасти Case CX250C (02-016[00]) - WATER PUMP SYSTEM (02) - ENGINE

Схема запчастей Case CX250C - (02-016[00]) - WATER PUMP SYSTEM (02) - ENGINE
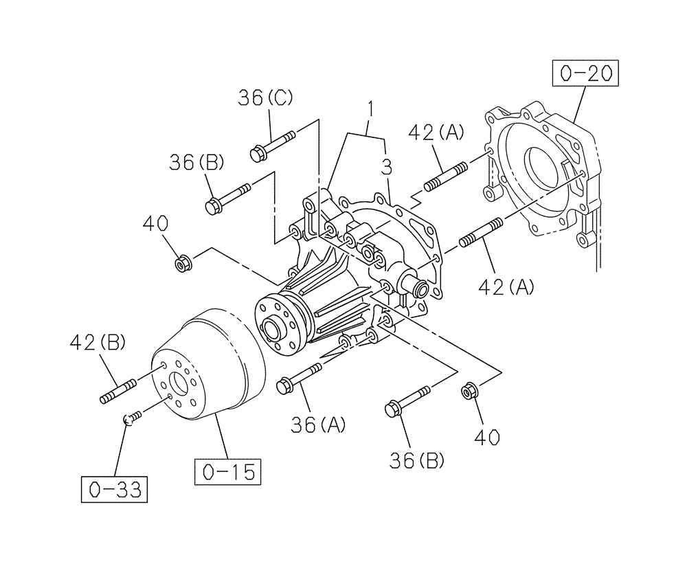
0-15
0-20
40
0-33
1
42 a
36 b
40
36 a
36 c
42 a
3
36 b
42 b
FIT
1:1
100%

Артикул

Название

Примечание

Количество

0-15

84389444

PULLEY

1шт.

See Figure(s) 02-015-01 01

1шт.

0-20

84388857

COVER

1шт.

See Figure(s) 02-020-01 01

1шт.

0-33

REF

INSTRUCTION

1шт.

See Figure(s) 02-033-00 01

1шт.

1

84387963

WATER PUMP

1шт.

Include(s) 3

1шт.

1

84387963R

REMAN-WATER PUMP

CX250C CRAWLER EXCAVATOR TIER 4 (NA)

1шт.

1

84387963C

CORE-WATER PUMP

Return Number

1шт.

3

84389448

GASKET

1шт.

36a

87596455

BOLT

2шт.

36b

87596456

BOLT

3шт.

36c

87596512

BOLT

2шт.

40

87595271

NUT

2шт.

42a

84387962

STUD

6шт.

42b

87595444

STUD

2шт.

Выбрано товаров: 0