Запчасти Case CX300C (07-011-00[01]) - TRAVEL MOTOR (08) - HYDRAULICS

Схема запчастей Case CX300C - (07-011-00[01]) - TRAVEL MOTOR (08) - HYDRAULICS
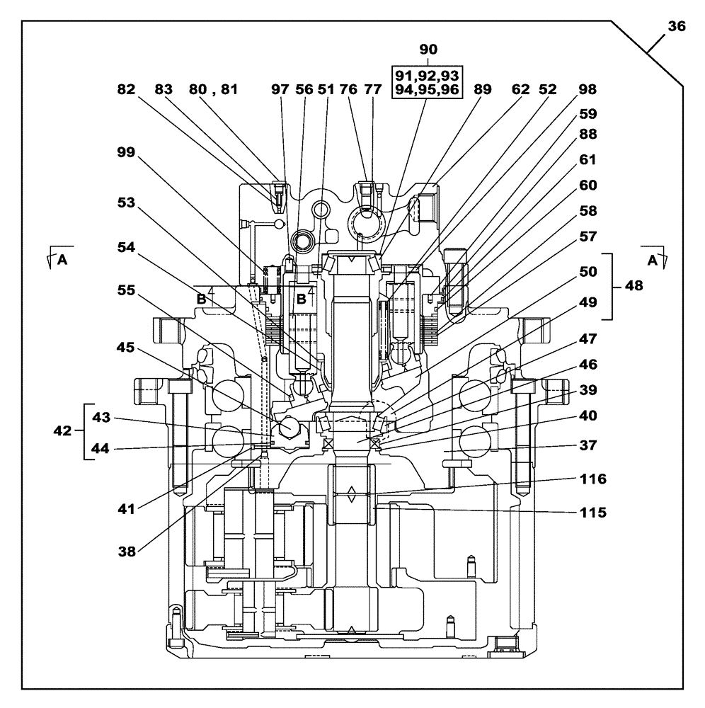
44
57
53
95
49
48
77
58
61
59
92
88
51
98
89
56
43
83
115
60
37
42
39
40
90
82
81
80
116
93
96
62
94
46
99
47
52
91
45
76
50
36
97
38
FIT
1:1
100%

Артикул

Название

Примечание

Количество

36

LJ018700

HYDRAULIC MOTOR

1шт.

Include(s) 37 - 62, 76, 77, 80 - 83, 88 - 99, 115, 116

1шт.

And See Figure(s) 07-012-01 01 Ref. 63 - 75, 78 - 81, 84 - 87, 101 - 114, 117, 118

1шт.

36

LJ018700R

REMAN-HYD MOTOR

CX300C CRAWLER EXCAVATOR TIER 4 (NA) (3/11-)

1шт.

36

LJ018700C

CORE-MOTOR HYDRAULIC

Return Number

1шт.

37

LW005120

BOX

1шт.

38

LK005330

PLUG

1шт.

39

LE00997

OIL SEAL

1шт.

40

800-2168

SNAP RING,M68, Int

1шт.

41

LK00394

PLUG

1шт.

42

LJ013800

PISTON

1шт.

Include(s) 43, 44

1шт.

43

NSS

NOT SOLD SEPARAT

1шт.

44

NSS

NOT SOLD SEPARAT

1шт.

45

LB011180

BALL

1шт.

46

LB00792

DRIVE SHAFT

1шт.

47

LB00796

TAPERED BEARING,45mm ID x 85mm OD x 24.75mm W

1шт.

48

LR015510

PLATE

1шт.

49

NSS

NOT SOLD SEPARAT

1шт.

50

NSS

NOT SOLD SEPARAT

1шт.

51

LS00206

CYLINDER BLOCK

1шт.

52

LG00430

COMPRESSION SPRING

9шт.

53

LR00862

SPRING SEAT

1шт.

54

LB00795

BALL JOINT

1шт.

55

LH00320

RETAINER

1шт.

56

LJ00955

PISTON

9шт.

57

LR00859

ADJUSTING PLATE

5шт.

58

LR00858

PLATE

4шт.

59

LJ00954

PISTON

1шт.

60

LE012900

SEALING RING

SEALRING

1шт.

61

LE012910

SEALING RING

SEALRING

1шт.

62

LW005130

COVER

1шт.

76

LK00391

PLUG

2шт.

77

154467A1

O-RING,10.8mm ID x 2.4mm Width

2шт.

80

TK00028

PLUG

5шт.

81

154455A1

O-RING

5шт.

82

TJ00129

CHECK VALVE

3шт.

83

TG00045

SPRING

3шт.

88

LE00999

O-RING

1шт.

89

LB00797

TAPERED BEARING,35mm ID x 72mm OD x 24.25mm W

1шт.

90

LH00389

SHIM KIT

1шт.

Include(s) 91 - 96

1шт.

91

LH00428

SHIM,0.4mm Thk

1шт.

92

LH00429

SHIM,0.5mm Thk

1шт.

93

LH00430

SHIM,0.6mm Thk

1шт.

94

LH00431

SHIM,0.7mm Thk

1шт.

95

LH00432

SHIM,0.8mm Thk

1шт.

96

LH00433

SHIM,0.9mm Thk

1шт.

97

837-8012

DOWEL,M8 x 12

1шт.

98

LR00860

PLATE

1шт.

99

LG00431

COMPRESSION SPRING

14шт.

115

LB00793

COUPLING FLANGE

1шт.

116

800-2140

SNAP RING,M40, Int

1шт.

Выбрано товаров: 53