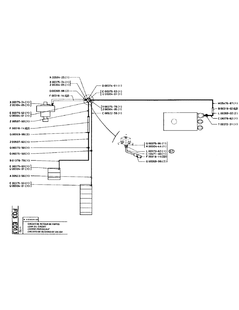
Запчасти Case TC45 (055) - LEAK OIL CIRCUIT

Схема запчастей Case TC45 - (055) - LEAK OIL CIRCUIT
FIT
1:1
100%

Артикул

Название

Примечание

Количество

P37534

FITTING

1шт.

P30405

O-RING

SEAL, 2.62 x 32.99-80

1шт.

P37563

UNION

1шт.

P30401

O-RING,2.5mm Thk x 18.5mm ID

1шт.

P50760

1шт.

P31814

PIPE

1шт.

P36998

COLLAR CLAMP

CLAMP COLLAR

2шт.

P50760

1шт.

P37550

UNION

1шт.

P37550

UNION

1шт.

P137679

1шт.

P37563

UNION

1шт.

P30401

O-RING,2.5mm Thk x 18.5mm ID

1шт.

P52256

1шт.

P37563

UNION

1шт.

P30401

O-RING,2.5mm Thk x 18.5mm ID

1шт.

P50425

1шт.

P37534

FITTING

1шт.

P30405

O-RING

SEAL, 2.62 x 32.99-80

1шт.

P36998

COLLAR CLAMP

CLAMP COLLAR

2шт.

P31814

PIPE

1шт.

P37401

PLUG

8 x 13

1шт.

P37563

UNION

1шт.

P30401

O-RING,2.5mm Thk x 18.5mm ID

1шт.

P37578

UNION

1шт.

P30405

O-RING

SEAL, 2.62 x 32.99-80

1шт.

P52258

1шт.

P37596

FITTING

CONNECTION

1шт.

P30444

O-RING,2.5mm Thk x 15mm ID, 80 Duro

2.5 x 15

1шт.

P37362

UNION

DN17 x 10

1шт.

P1047146

1шт.

P31814

PIPE

2.5шт.

P36998

COLLAR CLAMP

CLAMP COLLAR

2шт.

P547687

1шт.

P31902

PIPE

1шт.

P36902

COLLAR CLAMP

CLAMP COLLAR

2шт.

P837662

1шт.

P37231

TEE

T PIECE

1шт.

Выбрано товаров: 0