Запчасти Case 327B (03A00000600[001]) - ENGINE MOUNTING (84232371) (01) - ENGINE

Схема запчастей Case 327B - (03A00000600[001]) - ENGINE MOUNTING (84232371) (01) - ENGINE
11
6
3
10
10
4
3
2
10
3
4
10
7
12
4
3
1
4
12
7
13
13
12
8
5
9
9
11
12
8
FIT
1:1
100%

Артикул

Название

Примечание

Количество

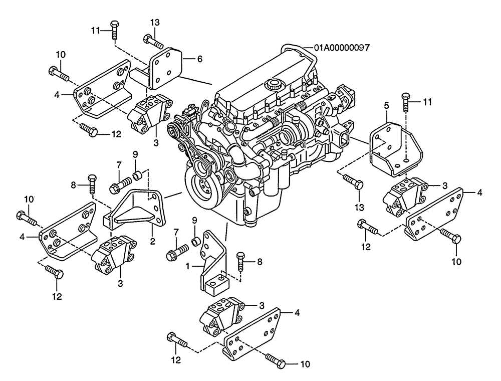
1

89500403120

SUPPORT

Front Left

1шт.

2

89500403119

SUPPORT

Front Right

1шт.

3

8900167070

SILENTBLOC

Isolator

4шт.

4

89500402990

SUPPORT

4шт.

5

89500402994

SUPPORT

Rear Left

1шт.

6

89500402993

SUPPORT

Rear Right

1шт.

7

8900125743

BOLT

I.S.18-1101

6шт.

8

8900005445

BOLT

M16 x 1,5 x 70

4шт.

9

8900156986

WASHER

16 x 32 x 3,4

8шт.

10

8900104172

BOLT

M14 x 80

16шт.

11

8900141457

COLLAR

14 x 27 x 3,8

32шт.

12

8900135847

BOLT

M14 x 30

16шт.

13

8900116825

BOLT

M16 x 40

8шт.

14

8900110597

WASHER

16 x 32 x 4,2

8шт.

15

8900015277

BOLT,M16 x 40mm

M16 x 1,5 x 40

4шт.

16

89500403090

SPACER

6шт.

17

89500437031

SPACER

Spacer, 10MM thick, Not Illustrated, If used- between Ref 5 and 6 Supports and Ref 3 Pad. Use Ref 18 Bolt instead of of Ref 15 Bolt. Used on Serial Number 57000 Thru 57007

2шт.

18

8900001760

BOLT,M16 x 1.5

Bolt, Not Illustrated, Used with Ref 17 Spacer. Used on Serial Number 57000 Thru 57007

4шт.

Выбрано товаров: 18