Запчасти Case 335 (49A03000898[001]) - PNEUMATIC SYSTEM - FRONT FRAME (09) - Implement / Hydraulics / Frame / Brakes

Схема запчастей Case 335 - (49A03000898[001]) - PNEUMATIC SYSTEM - FRONT FRAME (09) - Implement / Hydraulics / Frame / Brakes
7
9
6
4
10
8
15
11
3
10
7
7
14
6
12
19
13
7
9
5
7
7
2
16
6
10
9
11
1
18
13
11
FIT
1:1
100%

Артикул

Название

Примечание

Количество

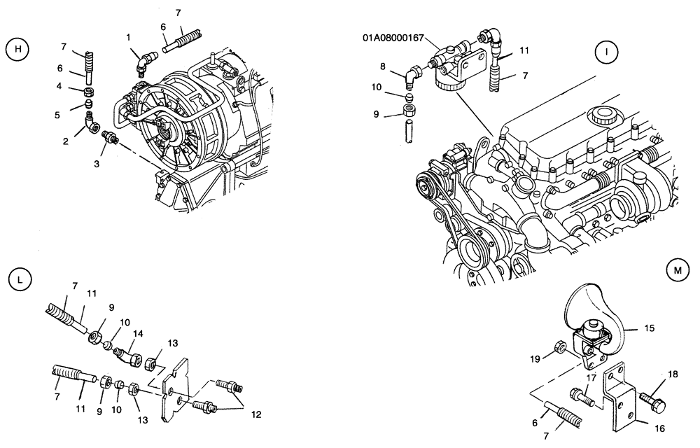
1

8900121565

HYD CONNECTOR

1шт.

2

89500402962

90 ELBOW

1шт.

3

89500409980

HYD CONNECTOR

1шт.

4

8916506615

NUT

D.6

1шт.

5

8916507314

FERRULE

1шт.

6

8900095210

PLASTIC-RUBBER TUBE

D.4 x 6

1шт.

7

8900095153

FLEXIBLE SHEATH

D.8.4 x 11.7

1шт.

8

89500409576

HYD CONNECTOR

1шт.

9

8916506715

NUT

D.8

3шт.

10

8916507414

FERRULE

3шт.

11

8900095211

HOSE

D.6 x 8

1шт.

12

8916502314

HYD CONNECTOR

2шт.

13

8900141319

NUT

M14 x 1.5

2шт.

14

89500408595

HYD CONNECTOR

1шт.

15

8900105577

HORN

2шт.

16

89500410014

SUPPORT

2шт.

17

8900116549

BOLT

M8 x 20

2шт.

18

8900115555

BOLT,M8 x 30mm

M8 x 30

2шт.

19

8900115122

NUT

M8

2шт.

Выбрано товаров: 19